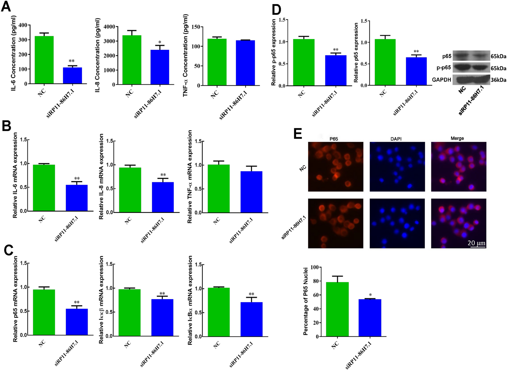
Figure 3

The lncRNA RP11-86H7.1 plays a necessary role in the TRAPM2.5-induced inflammatory response of HBECs. (A) ELISAs analysis of IL-6, IL-8, and TNF-α levels in HBECs treated with 100 μg/ml TRAPM2.5 after knockdown of the lncRNA RP11-86H7.1. (B) Q-PCR analysis of the IL-6, IL-8, and TNF-α mRNA expression levels in HBECs treated with 100 μg/ml TRAPM2.5 after knockdown of the lncRNA RP11-86H7.1. (C) Q-PCR analysis of the p65, Iκκβ, and IκBα mRNA expressions levels in HBECs treated with 100 μg/ml TRAPM2.5 after knockdown of the lncRNA RP11-86H7.1. (D) Western blotting analysis of the protein levels of p-p65 and p65 in HBECs treated with 100 μg/ml TRAPM2.5 after knockdown of the lncRNA RP11-86H7. GAPDH was used as an internal control. (E) Immunofluorescence microscopy showing the localization and expression of p65 in HBECs treated with 100 μg/ml TRAPM2.5 after knockdown of the lncRNA RP11-86H7. Original magnification, × 200. Scale bar 20 μm. The data are shown as the means ± standard deviations (n = 3). The statistical significance of the data was assessed by Student’s t test. *P < 0.05, **P < 0.01.