Figure 2
From: Effects of progranulin on the pathological conditions in experimental myocardial infarction model

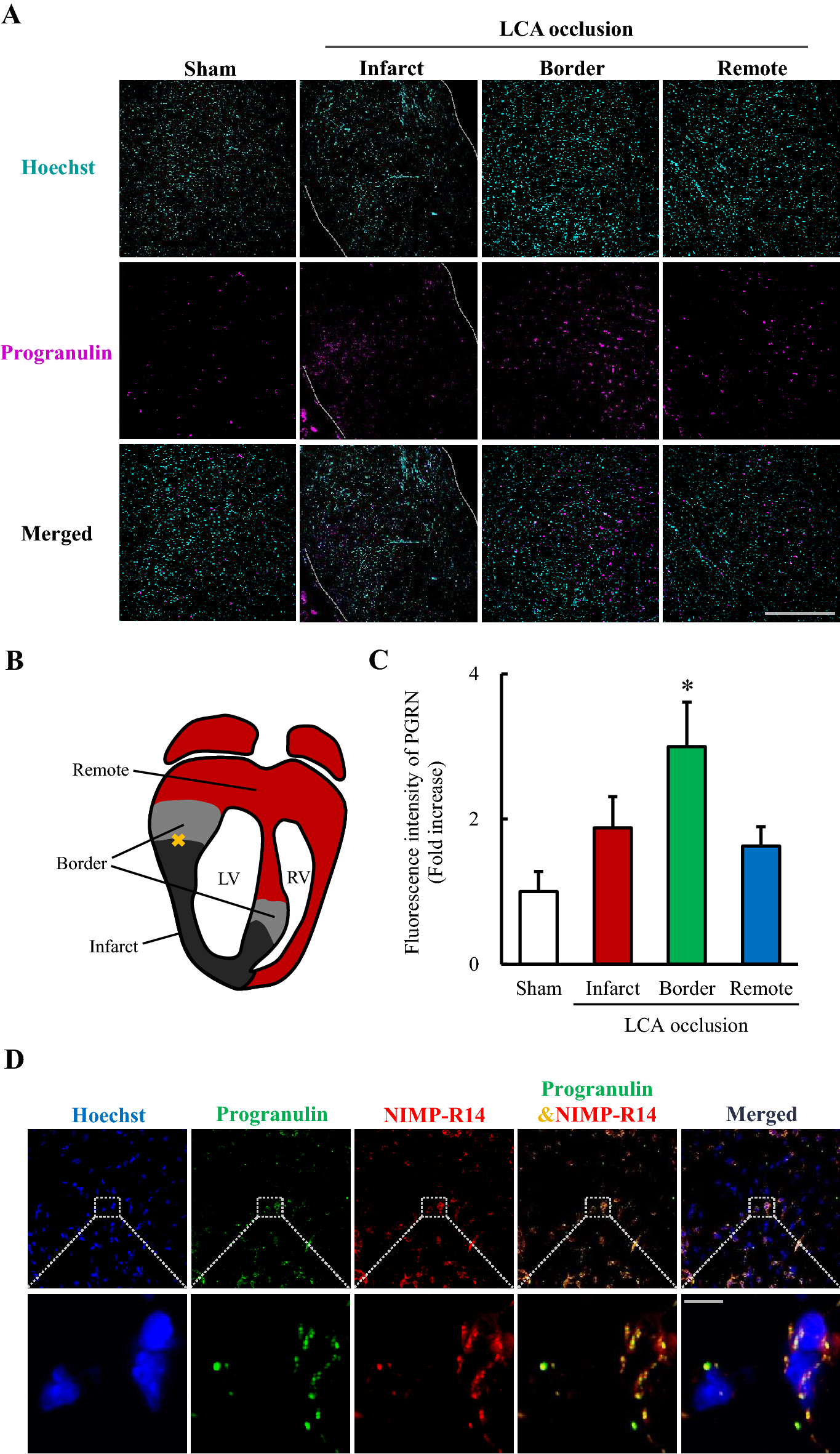
Localization of upregulated progranulin and exploration of progranulin expressed cells after myocardial infarction in mice. (A) Representative images show immunostaining for progranulin in sham-operated group, and at infarct, border and remote areas 1 day after permanent occlusion of LCA. Nuclei were stained with Hoechst 33342. Scale bar: 500 μm. (B) Scheme of heart section indicating the infarct, border, and remote areas after permanent occlusion of LCA. (C) Quantitative analysis of fluorescence intensity of progranulin. Progranulin expression significantly increased in the border area 1 day after permanent occlusion of LCA. (D) Representative images at ×60 and ×600 magnification show immunostaining for progranulin and NIMP-R14 at the border area 1 day after permanent occlusion of LCA. Scale bar at the ×60 and ×600 magnification: 50 μm and 5 μm representatively. Data are the means ± SEM. (n = 5–6) *p < 0.05 versus sham-operated group (one-way ANOVA followed by Dunnett's test).