Figure 4
From: Effects of progranulin on the pathological conditions in experimental myocardial infarction model

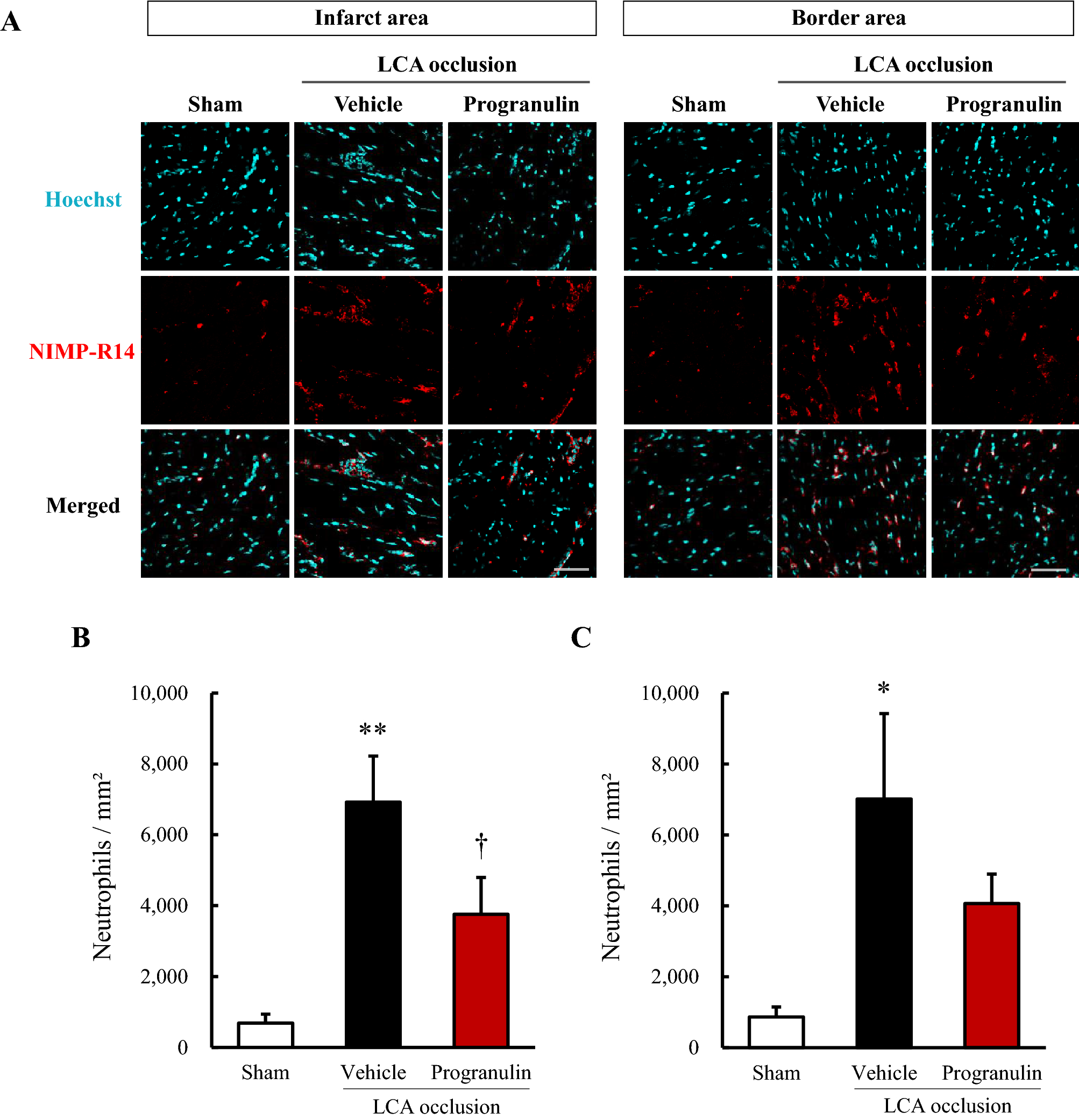
Administration of recombinant progranulin suppressed the infiltrating neutrophils after myocardial infarction in mice. (A) Reparative images show immunostaining for NIMP-R14 at the infarct and border areas 1 day after permanent occlusion of LCA. Nuclei were stained with Hoechst 33342. (B) Number of neutrophils per mm2 at infarct area after permanent occlusion of LCA. (C) Number of neutrophils per mm2 at border area after permanent occlusion of LCA. The administration of recombinant progranulin reduced the number of infiltrating neutrophils at the infarct area compared with vehicle-treated group. Scale bar: 50 μm. Data are the means ± SEM. (n = 5–6) *p < 0.05, **p < 0.01 versus sham-operated group (two-tailed Student's t-test), †p < 0.05 vs. vehicle-treated group (one-tailed Student's t-test).