Figure 3
From: Inhibition of mitotic kinase Mps1 promotes cell death in neuroblastoma

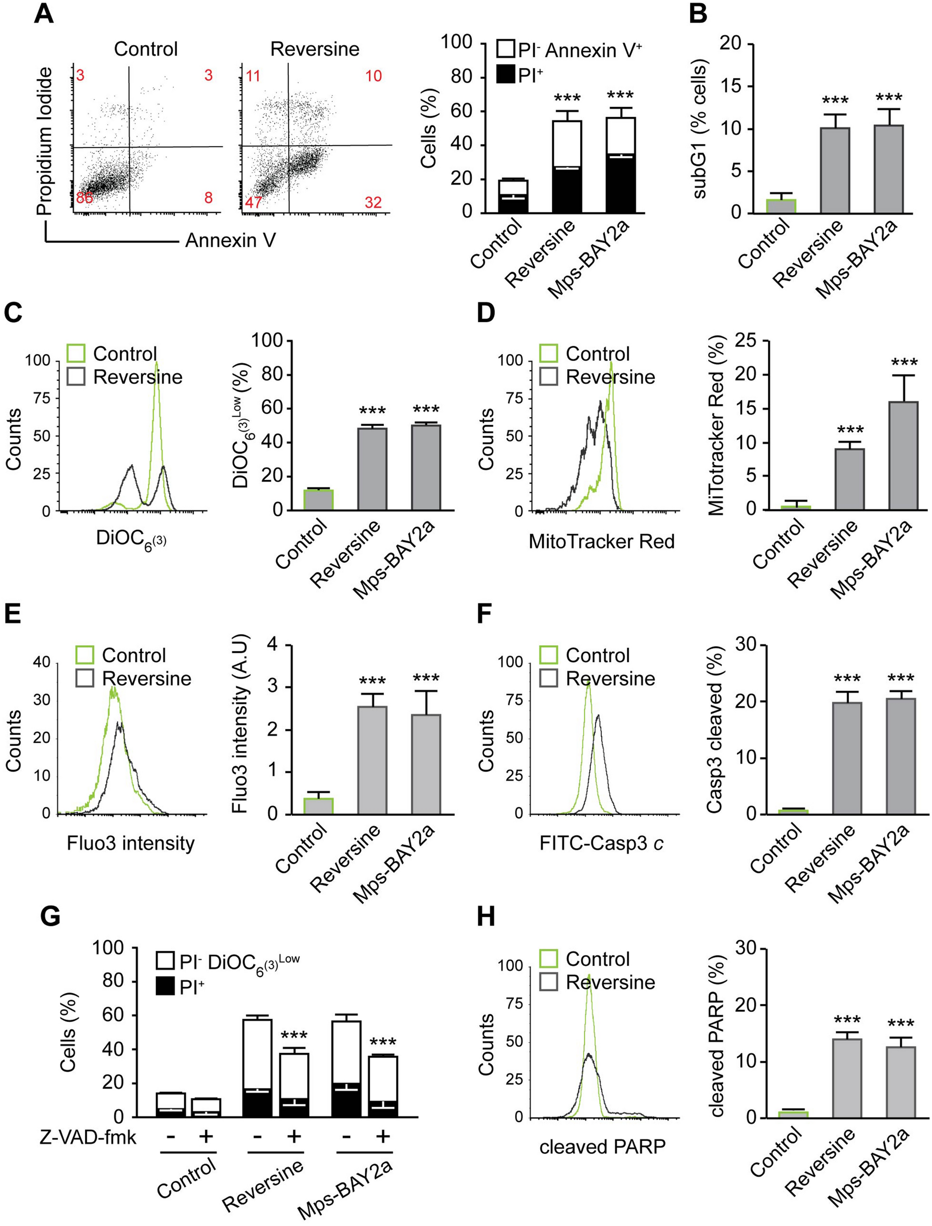
Mps1 inhibition kills neuroblastoma cells via the mitochondrial pathway of apoptosis. The toxicity of Mps1 inhibitors Reversine and Mps-BAY2a at 72 h was evaluated by flow cytometry upon staining with the cell death-associated parameters dyes and antibodies. (A) SK-N-Be2c neuroblastoma cells were treated for 72 h with DMSO as control, 0.3 μM Reversine or 1 μM Mps-BAY2a and then co-stained with the vital dye propidium iodide (PI) and the FITC-conjugated Annexin V for the detection of phosphatidylserine exposure. Representative dot plot (Reversine treatment) and quantitative data are reported. White columns depict the percentage of dying cells (PI−Annexin V+) while black columns illustrate dead cells (PI+). Numbers indicate the percentage of cells found in each gate. (B) DMSO, Reversine and Mps-BAY2a treated cells were fixed with cold 75% ethanol and labeled with propidium iodide (PI) as DNA dye, for the quantification of the subG1 apoptotic population of the cell cycle. Quantitative data are reported. (C) Cells were stained with the mitochondrial membrane potential (Δψm)-sensing dye DiOC6(3). Representative histogram of Reversine vs. DMSO treated cells is shown and quantitative data of the signal shift are represented. Control cells treated with DMSO are depicted in green while Mps1 inhibitor treated ones are depicted in grey. (D) Cells were stained with the MitoTracker Red dye for the quantification of mitochondrial accumulation dependent upon membrane potential. Representative histogram of Reversine vs. DMSO treated cells is shown and quantitative data of the dye intensity are reported. Control cells treated with DMSO are depicted in green while Mps1 inhibitors treated ones are depicted in grey. (E) Cells were stained with the calcium dye Fluo-3 for quantification of the cytosolic Ca2+ concentration by flow cytometry. Representative histogram of Reversine vs. DMSO treated cells is shown and quantitative data of the dye intensity are reported. Control cells treated with DMSO are depicted in green while Mps1 inhibitors treated ones are depicted in grey. (F) DMSO, Reversine and Mps-BAY2a treated cells were fixed with cold 75% ethanol and labeled with the FITC-conjugated Casp3 for the cleaved caspase-3 detection. Representative histogram of Reversine vs. DMSO treated cells is shown and quantitative data are reported. Control cells treated with DMSO are depicted in green while Mps1 inhibitors treated ones are depicted in grey. (G) Effects of Pan Caspase inhibitor Z-VAD-fmk on Mps1 inhibitors induced cell death. SK-N-Be2c neuroblastoma cells were treated for 72 h with Mps1 inhibitors alone or in combination with 25 μM Z-VAD-fmk followed by DiOC6(3)/PI co-staining. Quantitative data are represented. White and black columns depict the percentage of dying (PI−DiOC6(3)low) and dead (PI+) cells, respectively. (H) DMSO, Reversine and Mps-BAY2a treated cells were fixed with cold 75% ethanol and labeled with the cleaved PARP antibody. Representative histogram of Reversine vs. DMSO treated cells is shown and quantitative data are reported. Control cells treated with DMSO are depicted in green while Mps1 inhibitors treated ones are depicted in grey. Data are reported in SEM n = 3. ***(p < 0.001) indicates significant difference from the DMSO control treatment (ANOVA).