Figure 4
From: Inhibition of mitotic kinase Mps1 promotes cell death in neuroblastoma

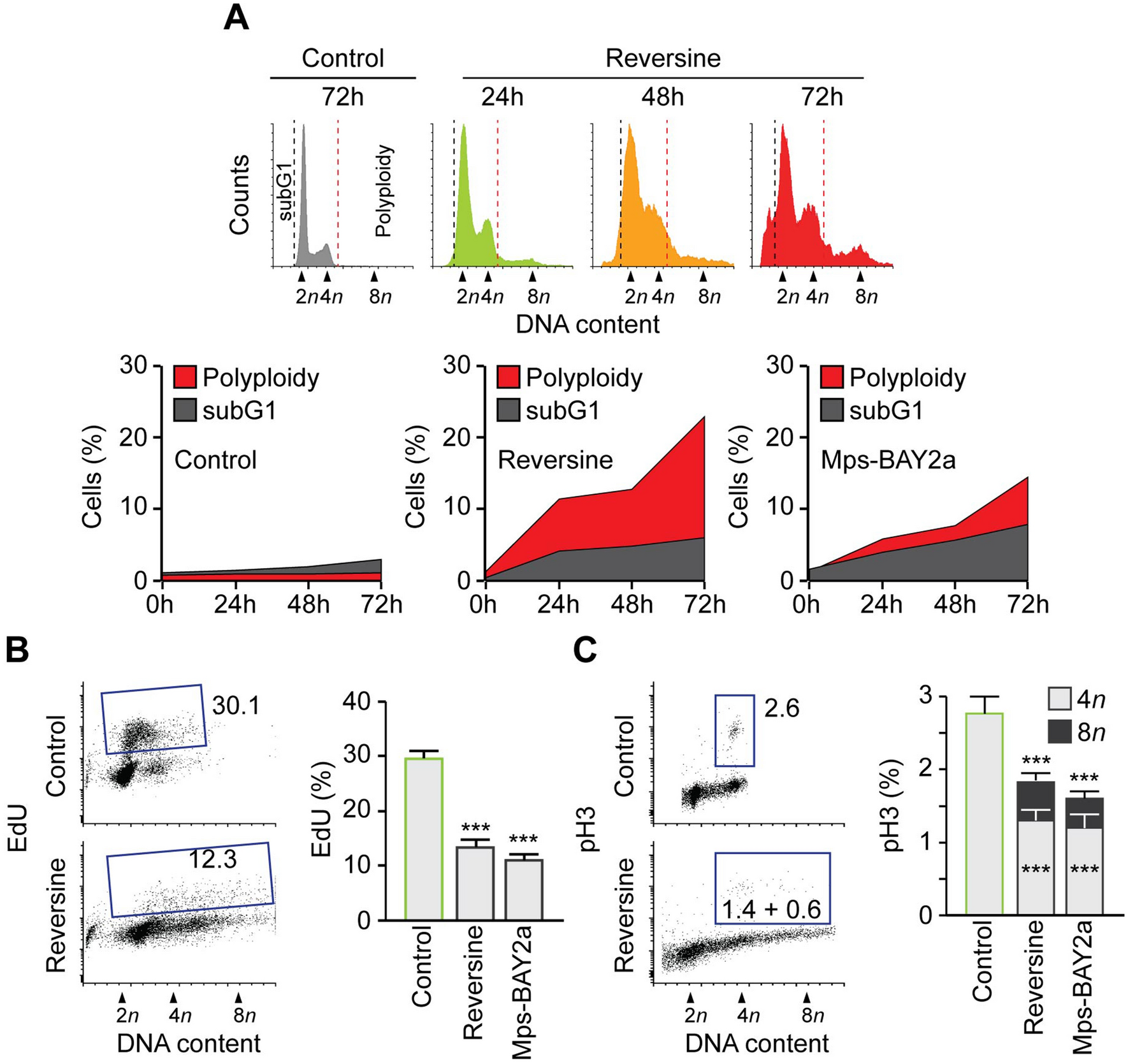
Mps1 inhibition induces polyploidy in neuroblastoma cells. (A) SK-N-Be2c neuroblastoma cells were treated with DMSO or Mps1 inhibitors for 24 h, 48 h and 72 h. Cells were fixed and labeled for cell cycle analysis. Representative histograms (control and Reversine) and quantitative data of polyploid and subG1 fraction are reported. (B) SK-N-Be2c neuroblastoma cells were treated with DMSO or Mps1 inhibitors for 72 h. Cells were labeled for 1 h with EdU before being fixed. EdU incorporation was calculated by flow cytometry. Representative plots (control and Reversine) and quantitative data for both Reversine and Mps-BAY2a are reported. (C) Fixed cells were stained for an antibody specific for phosphorylated histone 3 (pH3), which is a mitosis-specific marker. Representative plots and quantitative data for both Reversine and Mps-BAY2a are reported. Data are reported in SEM n = 3. ***(p < 0.001) indicates significant difference from the DMSO control treatment (ANOVA).