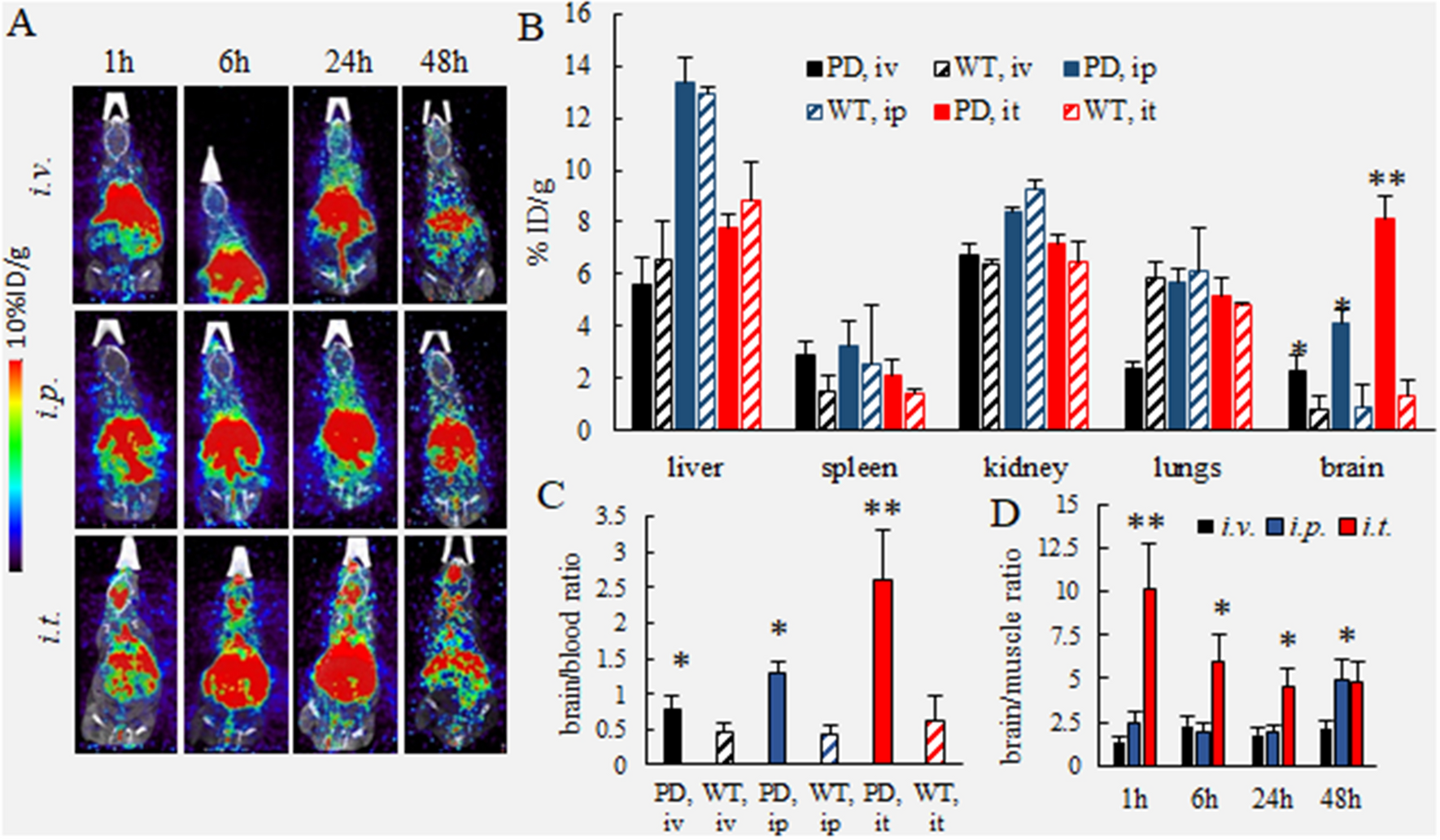
Figure 4

Biodistribution kinetics of 64Cu-labeled macrophages in Parkin Q311(X)A and WT mice by PET. Radioactively-labeled BMM were injected into PD or WT mice (12 mo. of age) though i.v., i.p., or i.t. routes (2.5 × 106 cells/50 µL). The animals were imaged by PET over 48 h-time period after the injection (A). At the endpoint (48 h), mice were sacrificed, perfused, and the radioactivity in the blood and main organs was measured. Panels present (A) representative PET images, (B) percentage of the injected dose (%ID/g), (C) brain/blood ratio, and (D) brain/muscle ratio. The greatest brain accumulation of 64Cu-BMM was detected in PD mice with i.t. injections. The amount of 64Cu-BMM accumulated in the PD mouse brain was significantly greater than those in WT animals. Values are the means ± SEM (N = 4), *p < 0.05; **p < 0.005 compared with WT healthy mice (B, C), or i.v. injections (D). Individual data points shown in Supplementary Tables S4–S6.