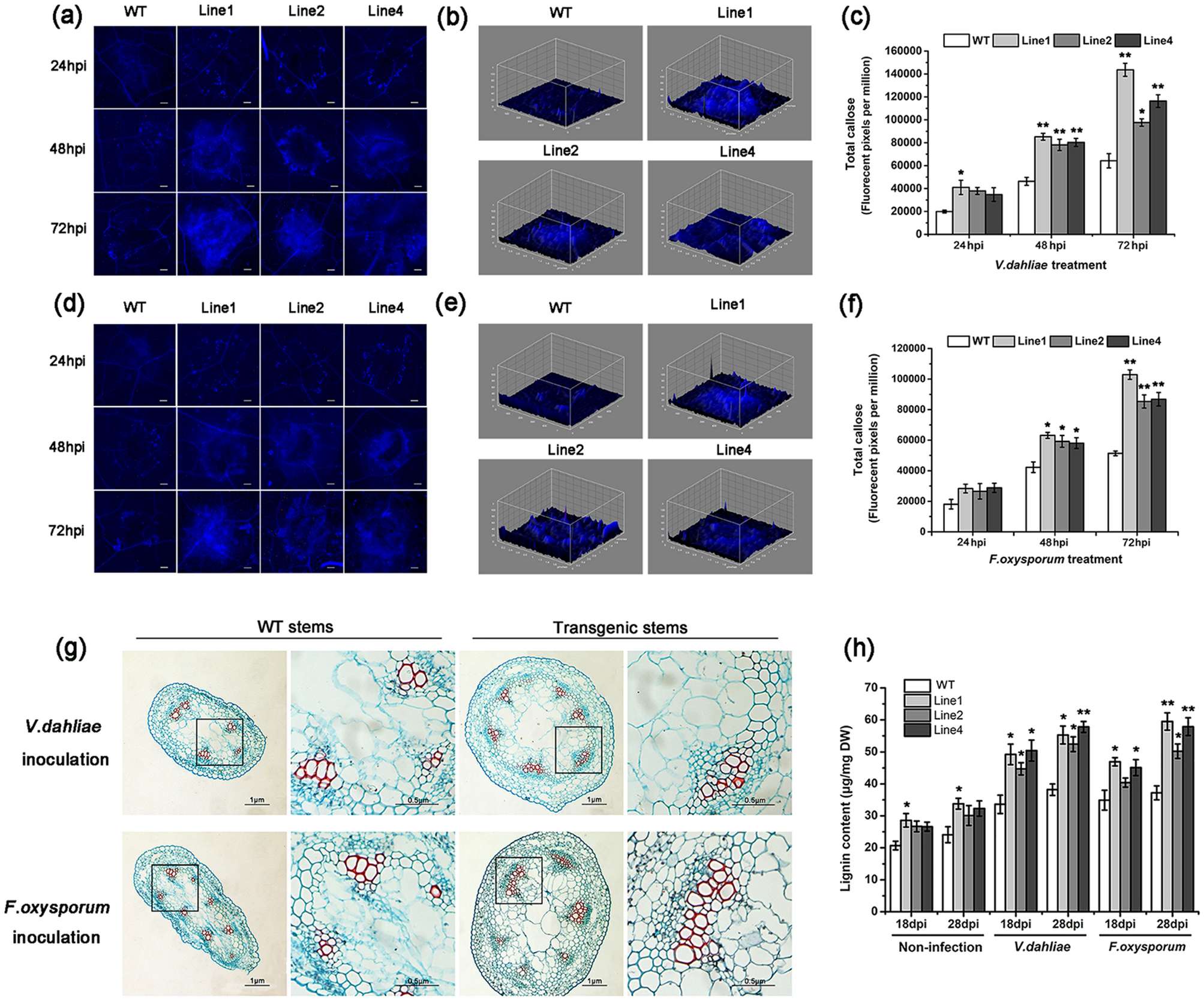
Figure 6

Pathogen-induced callose deposition and lignification in wild-type (WT) and GhGLP2-transgenic Arabidopsis plants. (a, d) Representative photographs of callose staining in WT and GhGLP2-transgenic Arabidopsis plants after inoculation with Verticillium dahliae or Fusarium oxysporum at 24, 48 and 72Ā h post-inoculation (hpi). (b, e) 3D surface plots of callose deposits at 72 hpi with V. dahliae or F. oxysporum. (c, f) Quantification of total callose in V. dahliae or F. oxysporum inoculated Arabidopsis plants. (g) Histochemical detection of lignin by Safranin O and Fast Green on the stem cross-sections of WT (left panel) and GhGLP2-transgenic Arabidopsis line 1 (right panel) at 30Ā days post-inoculation (dpi) with V. dahliae or F. oxysporum. Red section represents lignin stained by Safranin O; green section represents cellulose stained by Fast Green. (h) Total lignin content detected in Arabidopsis plants under the conditions of non-infection, V. dahliae and F. oxysporum infection. Data represent the meansā±āSD of three independent biological replicates (nāā„ā10). Studentās t-test, *Pā<ā0.05, **Pā<ā0.01 compared to wild-type or control plants. Barā=ā1 μm.