Figure 4
From: Trisk 95 as a novel skin mirror for normal and diabetic systemic glucose level

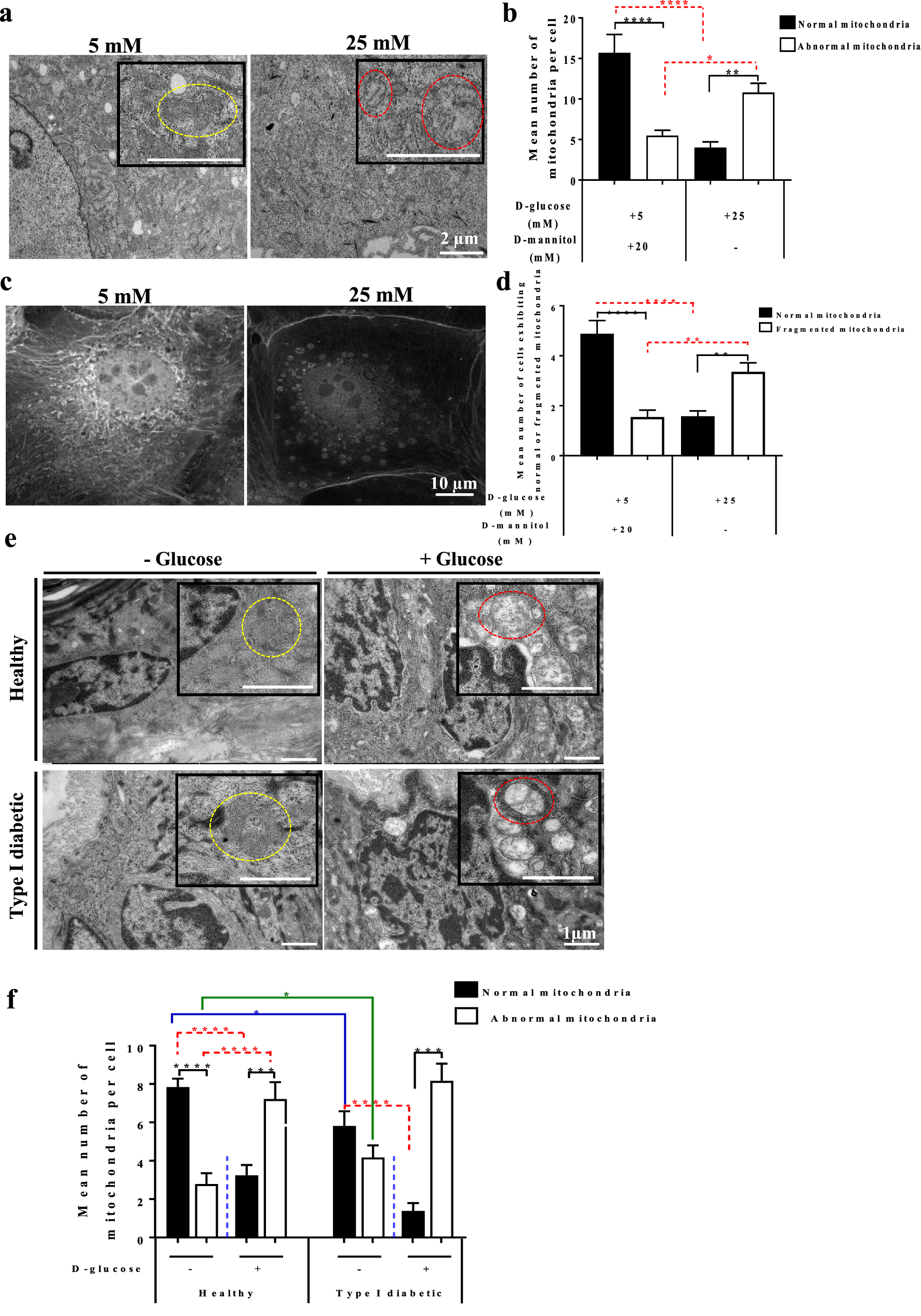
Keratinocytes exhibit a specific mitochondrial phenotype after high glucose treatment. (a) High extracellular glucose leads to an abnormal mitochondrial phenotype in keratinocytes. After 45 min of incubation in the presence of a low or a high-glucose medium, cells were fixed, and sections were examined using a Tecnai Spirit G2 transmission electron microscope. Keratinocytes incubated with high glucose demonstrated changes in the mitochondrial phenotype (swollen and enormous, round in shape, disarrangement of the cristae accompanied by partially or totally electron-lucent matrix) (red dotted circles); the normal mitochondria of different shapes (elongated or round) with well-arranged cristae and electron dense were observed in the cells incubated with low glucose (yellow dotted circles). Scale bar = 2 µm. (b) Quantification of the mitochondria confirms the histological observations. A significant increase in the abnormal mitochondria was noted in the cells incubated with high glucose (n = 45) compared with the controls (n = 51). (c) The mitochondrial network in the keratinocytes was visualized using MitoTracker staining. A neat mitochondrial network surrounding the nucleus was observed in the control cells, but a fragmented network presented itself in the cells treated with high glucose. (d) Quantification of normal and fragmented mitochondria in control cells (n = 328) and treated cells (n = 316). (e) The morphology of the mitochondria was assessed in the skin after the GTT test. Histological examination of the mitochondria from the skin of healthy and type I diabetes mice demonstrated abnormal morphology (red dotted circles) after glucose injection similar to that observed in the primary cells, while the majority of the mitochondria of the control mice in the healthy and type I diabetes groups were healthy in shape (yellow dotted circles). Scale bar = 1 µm. (f) Quantification of mitochondria in the skin. A significant increase in abnormal mitochondria was observed in the skin of both groups of healthy and type I diabetic mice injected with d-glucose (n = 42 cells for all groups except n = 35 cells for the type I diabetic mice injected with glucose) relative to their counterparts. One-way ANOVA multiple comparison was used for statistical analysis in (b) (*P < 0.03; **P < 0.004; ****P < 0.0001), (d) (**P < 0.001; ****P < 0.0001) and (f) (*P < 0.03; ***P < 0.0003; ****P < 0.0001).