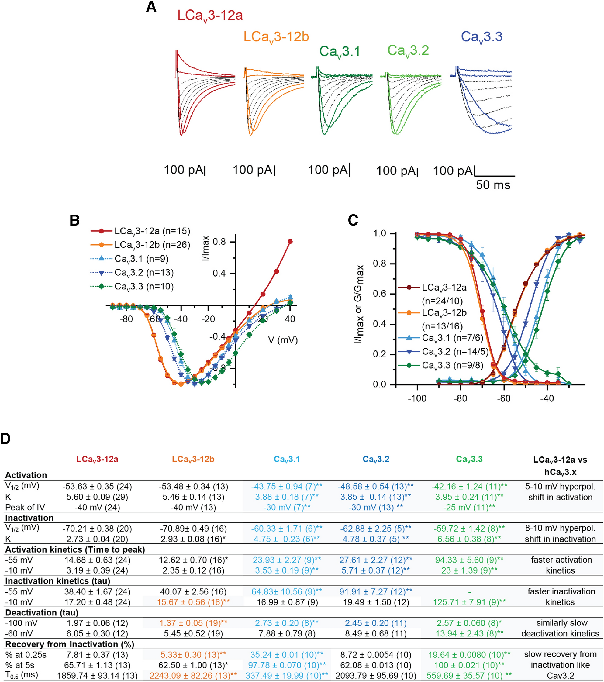
Figure 1

Expressed snail LCav3 channels have more hyperpolarized voltage-sensitivities and faster kinetics than human Cav3 T-type Ca2+ channels. The more Na+ current passing isoform of snail LCav3 with exon 12a does not vary in biophysical properties compared to more Ca2+ current passing isoform with exon 12b. (A) Representative Cav3 currents generated from −110 mV to voltage steps from near peak (− 40 to − 30 mV) in 10 mV steps to beyond the reversal potential. (B) Current voltage relationships. (C) Activation and inactivation curves. (D) Comparison of biophysical parameters. Statistics comparison with LCaV3–12a using one-way ANOVA combined with a Student-Newman Keuls post hoc test with *p < 0.05, **p < 0.01. Data are represented as mean ± SEM. Grey shaded values represent statistically significant differences between snail LCaV3–12a channels. Table 1 provides more detailed statistical comparisons. Color coding of differing Cav3 channels: Cav3.1 (light blue), Cav3.2 (dark blue), Cav3.3 (green), LCaV3–12b (orange) and LCaV3–12a (red). Data contained in this figure were analyzed and illustrated using OriginPro 2018 (64-bit) SR1 b9.5.1.195.