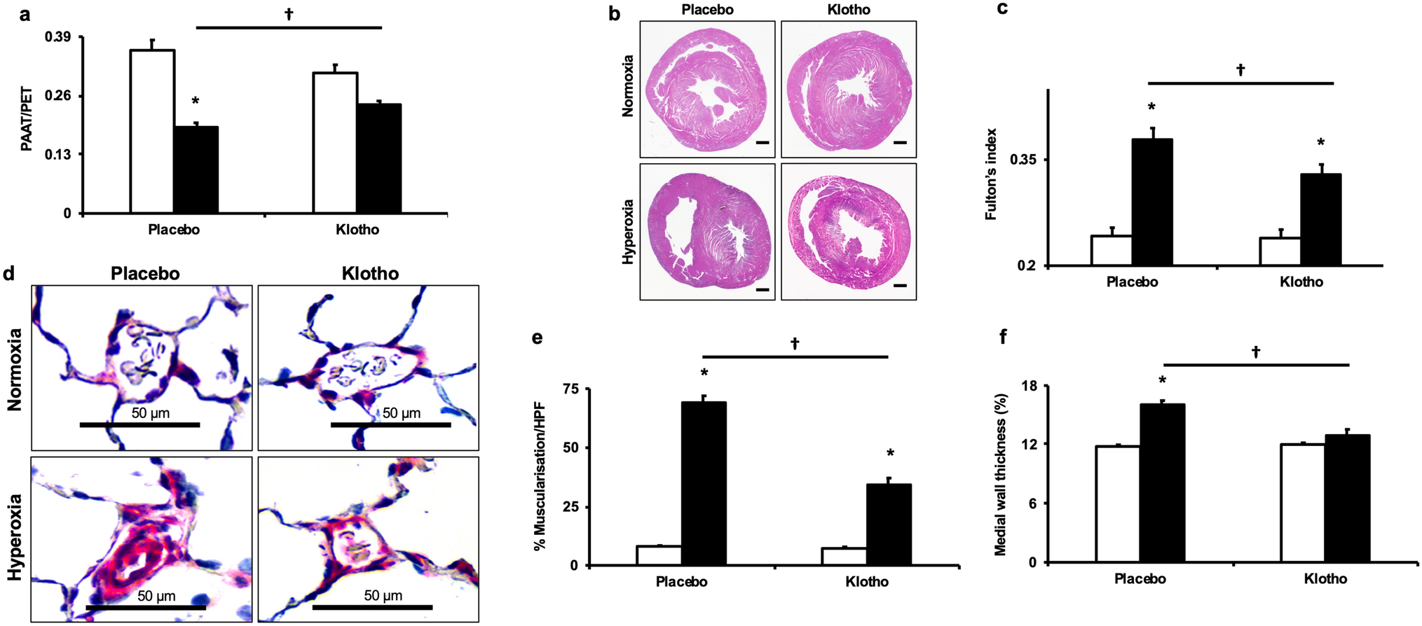
Figure 5

Klotho attenuates pulmonary hypertension and vascular remodeling. (a) Klotho treated hyperoxia-exposed rats had increased PAAT/PET ratio and hematoxylin and eosin staining of heart sections revealed (b) decreased RV and LV hypertrophy in treated rats. Original magnification × 10, Scale bars are 1 mm. Klotho supplementation also reduced (c) the weight ratio of the RV to LV + septum (Fulton’s Index) in hyperoxia exposed rats. (d) Lung sections stained with α-smooth muscle actin (red) demonstrating decreased vascular remodeling in hyperoxia-exposed rats treated with Klotho. Magnification × 40. Scale bars are 50 µm. Klotho supplementation significantly decreased (e) percent muscularization and (f) medial wall thickness of small pulmonary vessels (< 50 µm) in the hyperoxia-exposed animals (data are mean ± SEM; P < 0.05; * normoxia vs hyperoxia; † hyperoxia-PL vs hyperoxia-Klotho; N = 5–7/group). White bars indicate normoxia and black bars indicate hyperoxia.