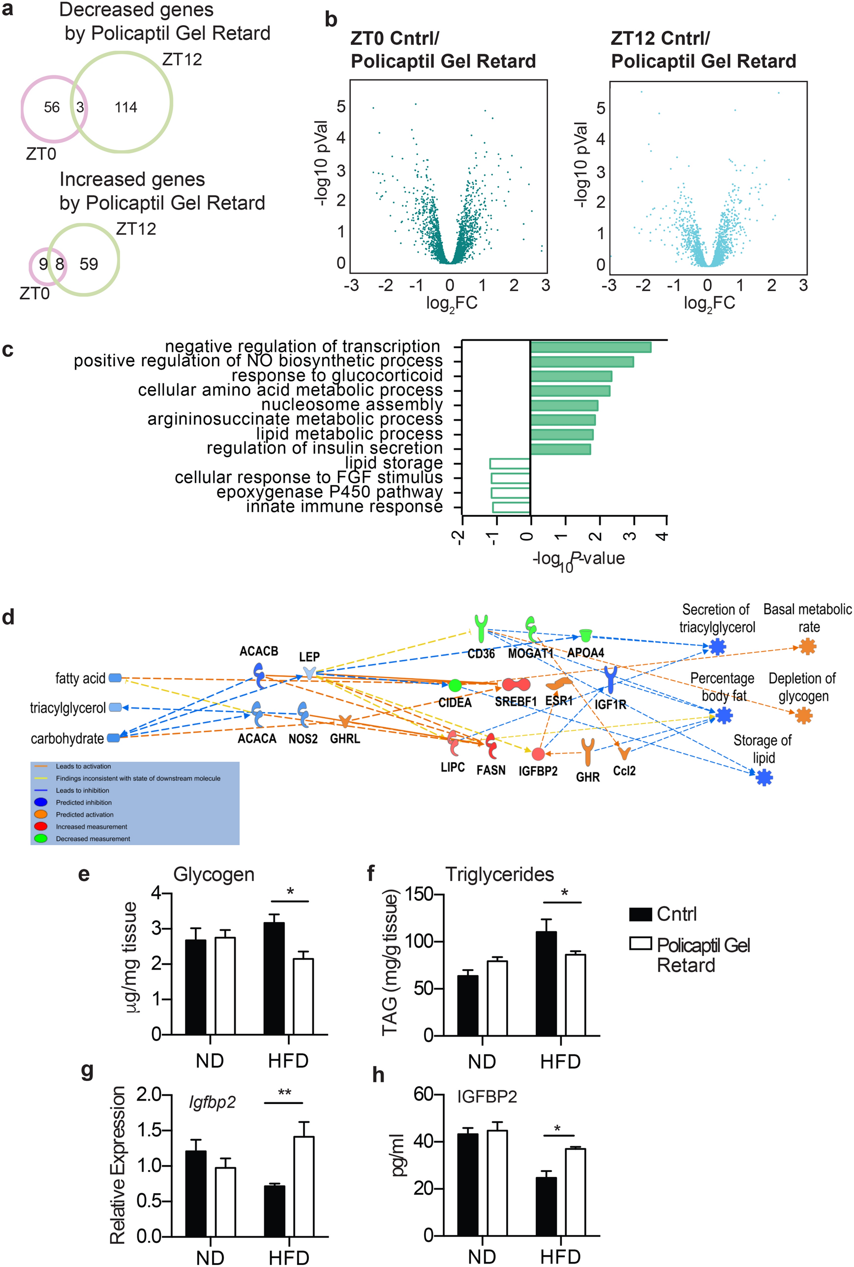
Figure 3

Policaptil Gel Retard affects hepatic energy storage. (a) Venn diagram of genes significantly up-regulated or down-regulatd by Policaptil Gel Retard treatment at ZT12 and ZT0 (Cyber t-test p < 0.05). (b) Volcano plot of differentially expressed genes at ZT0 and ZT12 by Policaptil Gel Retard treatment. (c) Pathway enrichment of genes decreased or induced by Policaptil Gel Retard at ZT12. (d) In silico modeling with IPA of the systemic effects of Policaptil Gel Retard administration. (e) Hepatic glycogen content in response to HFD and Policaptil Gel Retard treatment (mean ± s.e.m, n = 5; *p < 0.05; ANOVA, Holm-Sidak post hoc). (f) Hepatic triglycerides content in response to HFD and Policaptil Gel Retard treatment (mean ± s.e.m, n = 5; *p < 0.05; ANOVA, Holm-Sidak post hoc). (g) Expression of hepatic Igfbp2 in response to HFD and Policaptil Gel Retard treatment (mean ± s.e.m, n = 5; **p < 0.01; ANOVA, Holm-Sidak post hoc). (h) Serum IGFBP2 level in response to HFD and Policaptil Gel Retard treatment (mean ± s.e.m, n = 5; *p < 0.05; ANOVA, Holm-Sidak post hoc).