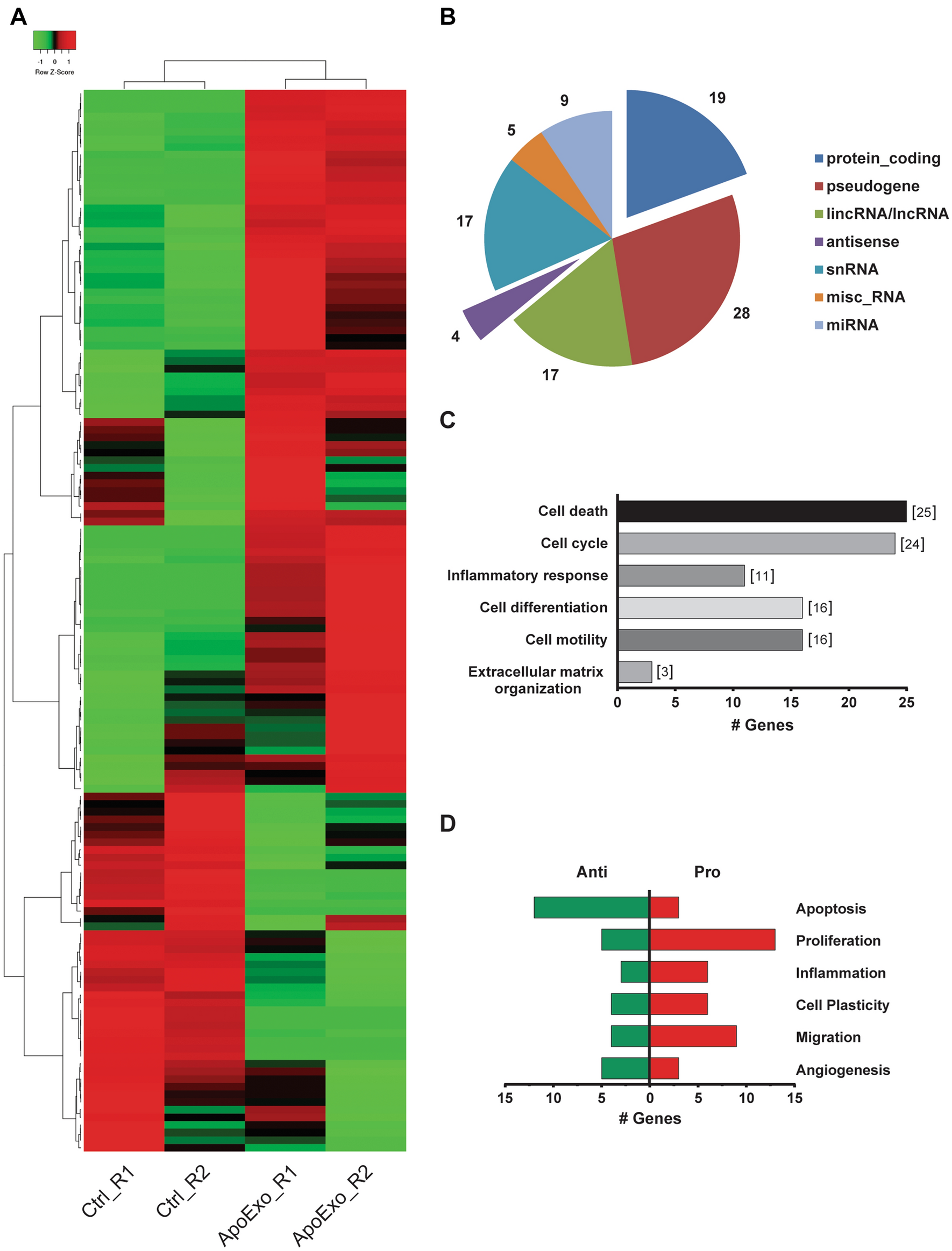
Figure 1

Apoptotic exosome-like vesicles modulate gene expression of endothelial cells. (A) Heatmap of the 139 differentially expressed genes between the control and the apoptotic exosome-like vesicles-treated groups. Apoptotic exosome-like vesicles treatment increased the expression of 92 genes and a decrease of 47 genes. (B) Pie chart representation of the distribution of differentially expressed genes expressed as the percentage of each transcript biotype. (C) Gene ontology analysis of biological processes of differentially expressed antisense and protein-coding genes. (D) Characterization of differentially expressed genes according to endothelial functions. n = 2 for each condition.