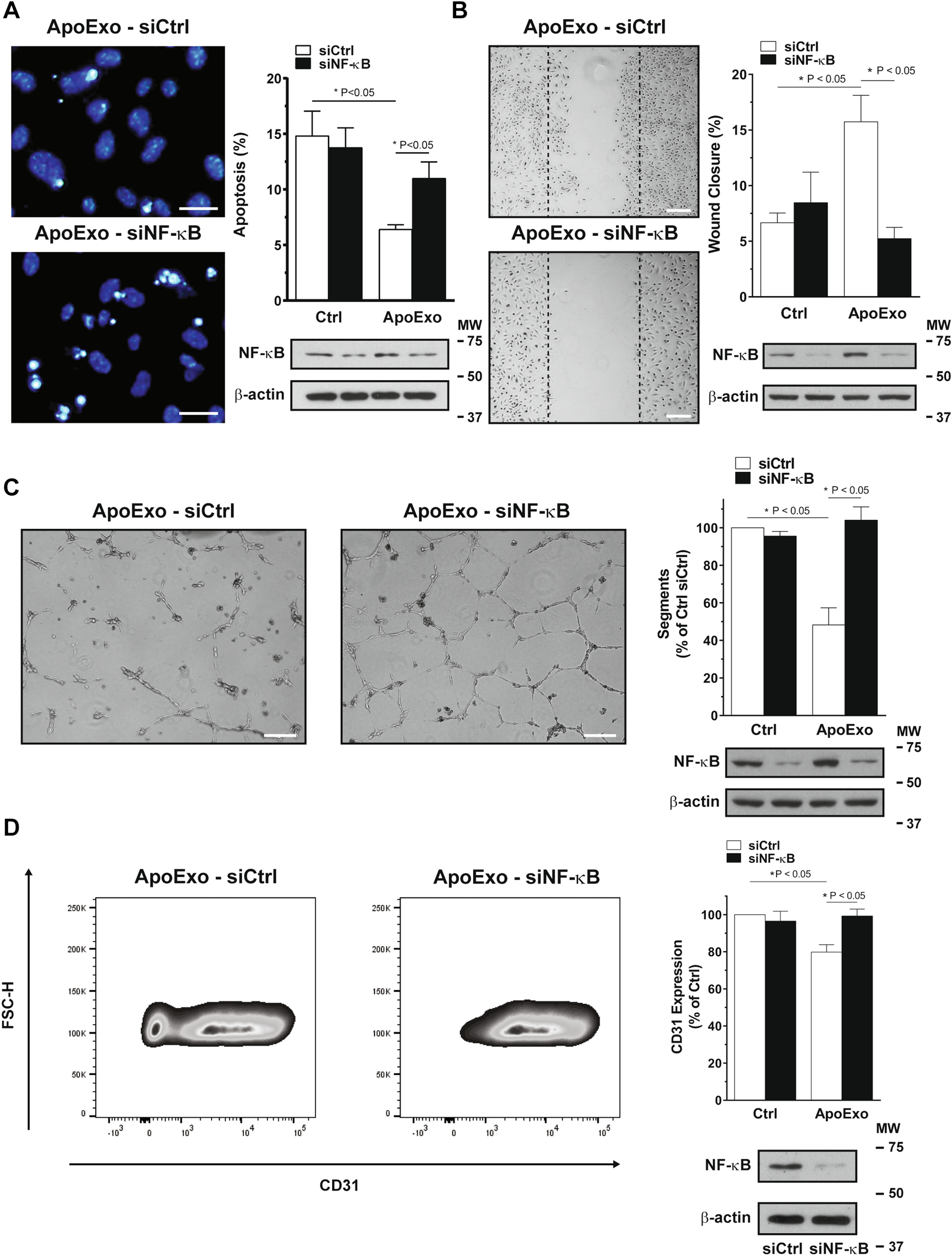
Figure 5

Apoptotic exosome-like vesicles mediate endothelial dedifferentiation through NF-κB activation. (A) NF-κB knock-down impaired the anti-apoptotic effect induced by apoptotic exosome-like vesicles (ApoExo). Serum-starved endothelial cells transfected with Ctrl or NF-κB siRNA 90 nM were exposed for 4 h to the vehicle (Ctrl) or apoptotic exosome-like vesicles (ApoExo). Apoptotic or necrotic cells were assessed by Hoescht and Propidium iodide (HO/PI) staining (Scale bar: 25 µm). HO/PI experiments expressed as the percentage of apoptosis ± SEM. n = 3 for each condition. Representative pictures and cropped immunoblots from the same gel of NF-κB knock-down at 4 h post-starvation are presented. P values were obtained by one-way ANOVA and Bonferroni's post hoc test. (B) NF-κB inhibition repressed wound closure induced by apoptotic exosome-like vesicles (ApoExo). Serum-starved endothelial cells transfected with Ctrl or NF-κB siRNA 90 nM were mechanically injured and exposed to the vehicle (Ctrl) or apoptotic exosome-like vesicles (ApoExo). Wound closure was followed over a 12 h period (Scale bar: 200 µm). Wound healing assay expressed as the percentage of wound closure ± SEM. n = 3 for each condition. Representative pictures and cropped immunoblots from the same gel of NF-κB knock-down at 12 h post-injury are presented. P values were obtained by one-way ANOVA and Bonferroni's post hoc test. (C) NF-κB knock-down restore tubules formation decreased by ApoExo. Serum-starved endothelial cells transfected with Ctrl or NF-κB siRNA 90 nM were exposed to the vehicle (Ctrl) or apoptotic exosome-like vesicles (ApoExo) and capillary-like structures were quantified following a 7 h treatment on extracellular matrix (Scale bar: 200 µm). Capillaries density is depicted as the number of segments per field ± SEM and representative pictures of tubules formation and cropped immunoblots from the same gel of NF-κB knock-down are presented. n = 4 for each condition. P values were obtained by one-way ANOVA and Bonferroni's post hoc test. (D) NF-κB knock-down reestablishes CD31 expression inhibited by apoptotic exosome-like-vesicles. Serum-starved endothelial cells transfected with Ctrl or NF-κB siRNA 90 nM were exposed for 24 h to the vehicle (Ctrl) or apoptotic exosome-like vesicles (ApoExo) and CD31 expression was analyzed by flow cytometry. Flow cytometry graphs represent CD31 expression as the percentage of vehicle-treated cells median fluorescence intensity (50,000 events/sample) ± SEM. Representative gates of CD31 expression and cropped immunoblots from the same gel of NF-κB knock-down are depicted. n = 5 for each condition. P values were obtained by the Kruskal–Wallis test and Dunn’s post hoc test. Full-length blots are presented in Supplementary Fig. 13.