Figure 2
From: Neuronal adenosine A2A receptors signal ergogenic effects of caffeine

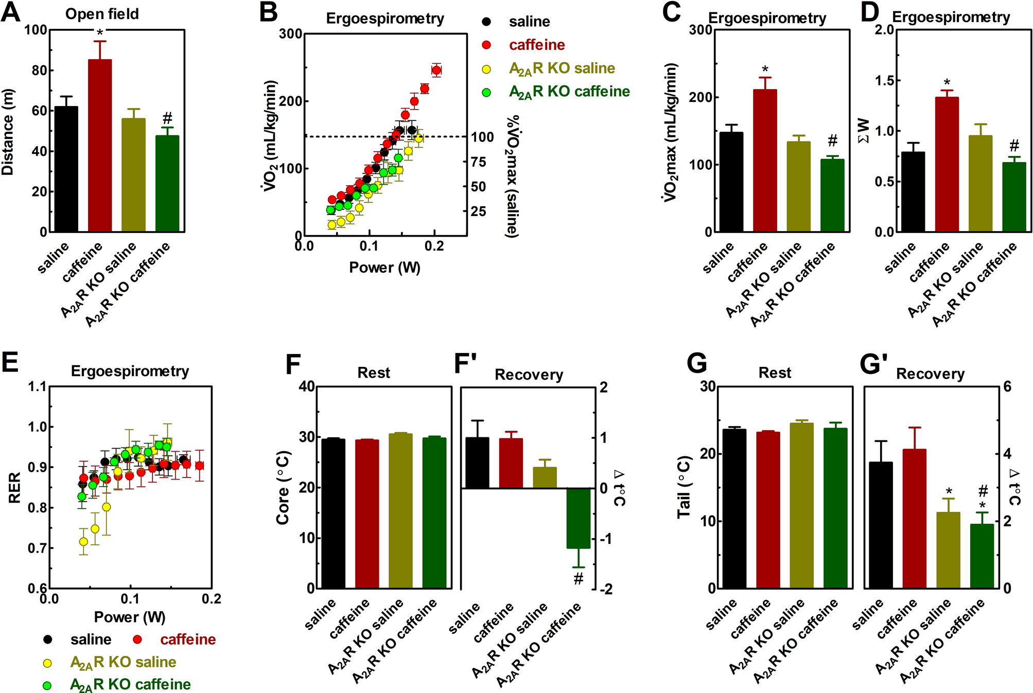
Effects of caffeine (15 mg/kg, i.p.) in wild type and global A2AR KO mice on locomotion (A), ergospirometry (B–E), and thermoregulation (F–G) of female mice. (A) Caffeine displayed a psychostimulant effect in the open field in wild type mice, but not in A2AR KO mice. Ergospirometry increased V̇O2 (B), running power (B), and metabolic rate (E) until the animals reached fatigue. The dotted line represents the V̇O2max of the wild type-saline group (B). Caffeine increased V̇O2max (C) and running power (D) of wild type, but not A2AR KO mice. Exercise test induced hyperthermia, which was not affected by caffeine in wild type mice, whereas caffeine caused a hypothermic response in A2AR KO mice (F and G). Genotype was a significant factor for V̇O2max (C), running power (D), resting (F), and recovery (F' and G') temperatures. Data are described as mean ± SEM. N = 8–9 animals/group for 12 independent experiments. *P < 0.05 vs. saline and # P < 0.05 vs. caffeine (Two-way ANOVA followed by Newman-Keuls post hoc test). A2AR—adenosine A2A receptor. KO—knockout. Rec recovery. RER Respiratory Exchange Ratio. V̇O2 oxygen consumption.