Figure 7
From: FOSL1 is a novel mediator of endotoxin/lipopolysaccharide-induced pulmonary angiogenic signaling

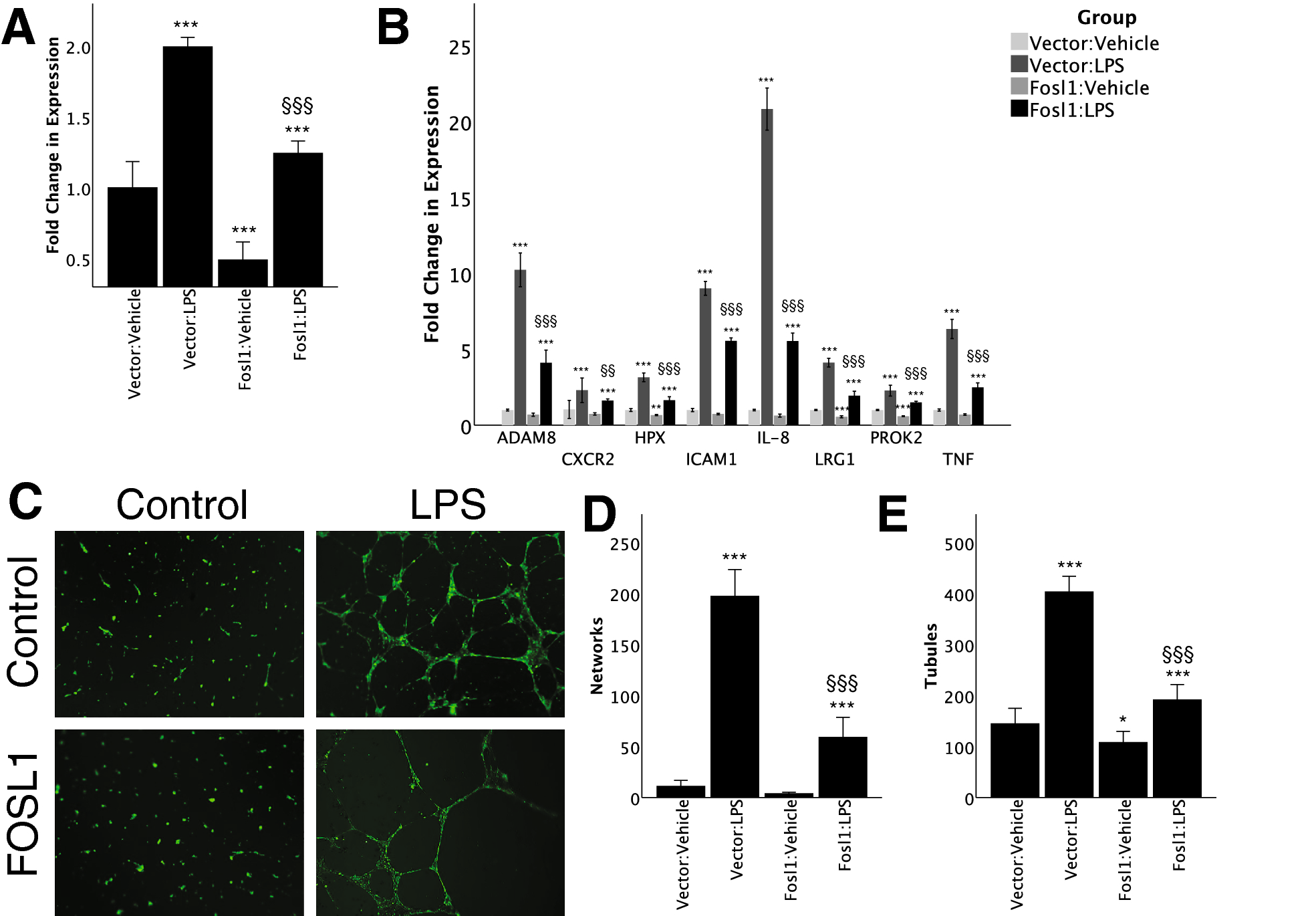
FOSL1 silencing results. siRNA silencing of FOSL1 experiments, including (A) demonstration of FOSL1 knock-down (n = 4, by one-way ANOVA and post-hoc Tukey tests); (B) effect of LPS treatment, FOSL1 overexpression, and combined LPS treatment plus FOSL1 overexpression on angiogenesis or vasculogenesis gene expression (n = 4 per condition, by one-way ANOVA and post-hoc Tukey tests); and representative (C) immunofluorescence images and quantification of (D) network (n = 4 per condition; by one-way ANOVA and post-hoc Tukey tests) and (E) tubule formation of angiogenesis forming assays. *p < 0.05, **p < 0.01, ***p < 0.001 between LPS-treated and saline control; §p < 0.05, §§p < 0.01, §§§p < 0.001 between vector:LPS and FOSL1:LPS. Data presented at mean ± standard deviation. Graphs created in SPSS 26 for Mac (https://www.ibm.com/analytics/spss-statistics-software) and image assembled in Adobe Illustrator 24.1.0 for Mac (https://www.adobe.com/products/illustrator.html).