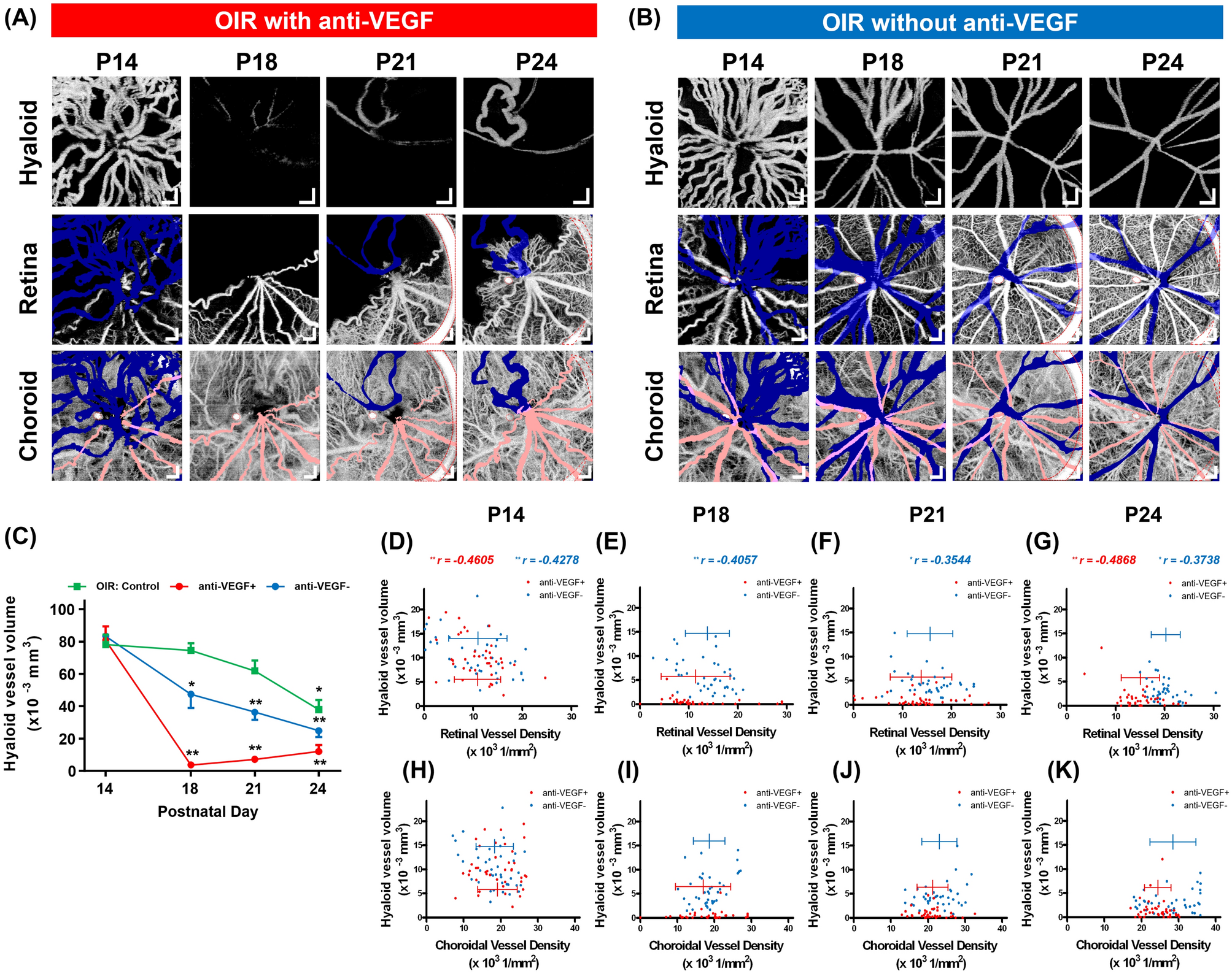
Figure 5

Longitudinal observation of the hyaloid, retinal, and choroidal vasculatures in the OIR eyes that received an anti-VEGF injection and the fellow eyes. (a,b) En face OCTA images of the three vasculatures in the injected and the fellow eyes, respectively. Artifacts enclosed by the red-dotted contours are caused by spurious reflections from the imaging optics of the OCTA system. Scale bars: 200 μm. (c) Hyaloid vessel volume measurement in the OIR eyes that have never received an anti-VEGF injection (green line), the OIR eyes with the injection (red line), and their fellow eyes (blue line). *P < 0.05 and **P < 0.01. (d–g) Correlation analyses between the hyaloid vessel volumes and the retinal vessel densities in the injected (red) and the fellow (blue) eyes. *P < 0.05 and **P < 0.01. (h–k) Correlation analyses between the hyaloid vessel volumes and the choroidal vessel densities in the injected (red) and the fellow (blue) eyes.