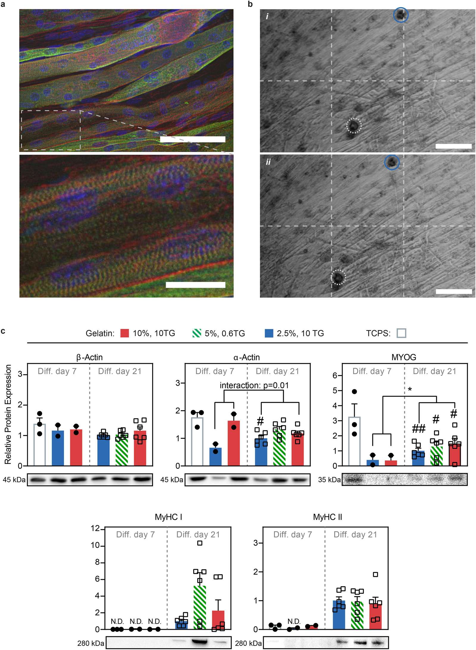
Figure 4

Long term C2C12 culture on compliant gelatin hydrogels generates myotubes of high contractile maturity. (a) Confocal images of immunostained myotubes at day 21 on 2.5% w/v gelatin—10 U/ml TG substrate. Blue: DAPI, Red: Actin, Green: α-actinin. Scale bars, top: 100 µm, Bottom: 25 µm (b) Bright field microscopy images of spontaneously contracting myotubes generated on 2.5% gelatin—10 U/ml TG hydrogels, at day 12 of differentiation. Grid interval: 0.5 mm, scale-bar 250 µm. Inserted circles mark immediately traceable points, and their displacement upon contraction. Corresponding videos can be found in the supplementary information (c) Western-blot evaluation of selected myotube proteins across various substrates and time-points. For each protein, the expression relative to that obtained for day 21 of differentiation on the 2.5% gel is shown. Error bars indicate mean ± s.e.m. Corresponding representative western blots are depicted below each graph. Full gel images can be found in the supplementary information. Two statistical analysis were performed: i) Two-way ANOVA followed by Sidak’s post hoc test for 2.5% and 10% samples at days 7 and 21, Statistical significance indicator: *P < 0.05 significant difference between day 7 and day 21 differentiation ii) One-way ANOVA followed by pairwise Tukey’s post hoc test for multiple comparison between samples (n = 2 samples excluded).Statistical significance indicators: #P < 0.05, ##P < 0.01, significant difference with day 7 TCPS.