Figure 4
From: Autophagy protein ATG7 is a critical regulator of endothelial cell inflammation and permeability

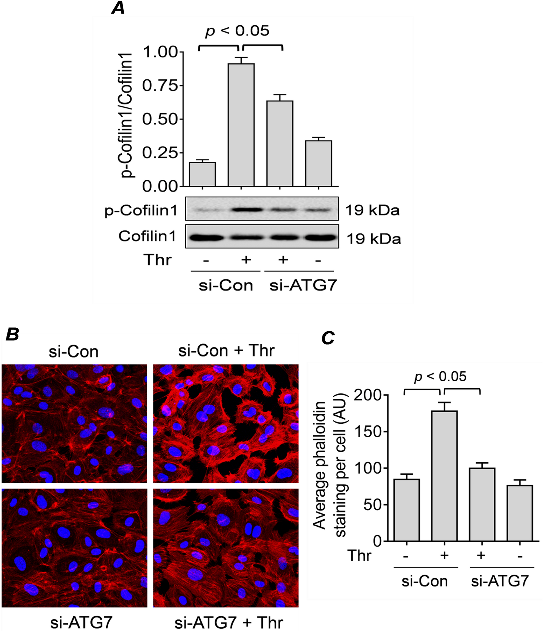
ATG7 knockdown impairs RelA/p65 nuclear translocation by inhibiting Cofilin1 phosphorylation and actin stress fiber formation. (A) HPAEC were transfected for 48 h with si-Con or si-ATG7 and treated with thrombin (5 U/ml) for 15 min. Total cell lysates were obtained to measure the level of cofilin1 phosphorylation at Ser3 through Western blot. Total Cofilin1 level was used as a loading control. Error bars represent mean ± S.E. (n = 3–4 for each condition). (B) HPAEC were transfected for 48 h with si-Con or si-ATG7 and treated with thrombin (5 U/ml) for 15 min. Actin filaments and nuclei were visualized by staining with Alexa Fluor 594-labeled phalloidin (red) and DAPI (blue), respectively. Images are representative of three experiments. (C) Average phalloidin staining per cell represented as mean fluorescence intensity with arbitrary units (AU). Error bars represent mean ± S.E. (n = 3, a total of 30–32 cells were analyzed for each condition).