Figure 5
From: Evolutionary rearrangements of X chromosomes in voles (Arvicolinae, Rodentia)

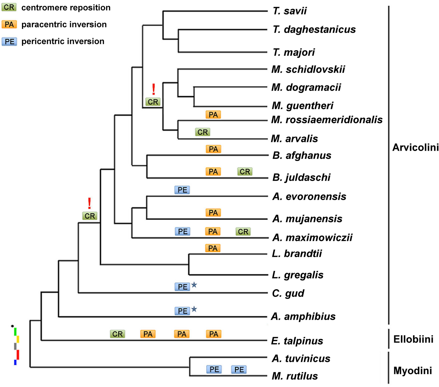
Phylogenetic tree of the Arvicolinae42,43,44 with additions: intrachromosomal rearrangements are indicated above the branch, the alleged ancestral X chromosome is placed at the base of the tree. An asterisk denotes the same pericentric inversions (convergent event). Red exclamation marks indicate the possible places of ambiguous development of the scenario of karyotypic evolution (see text). The tree shows only branching, the relative scale and length of the branches are not informative.