Figure 6

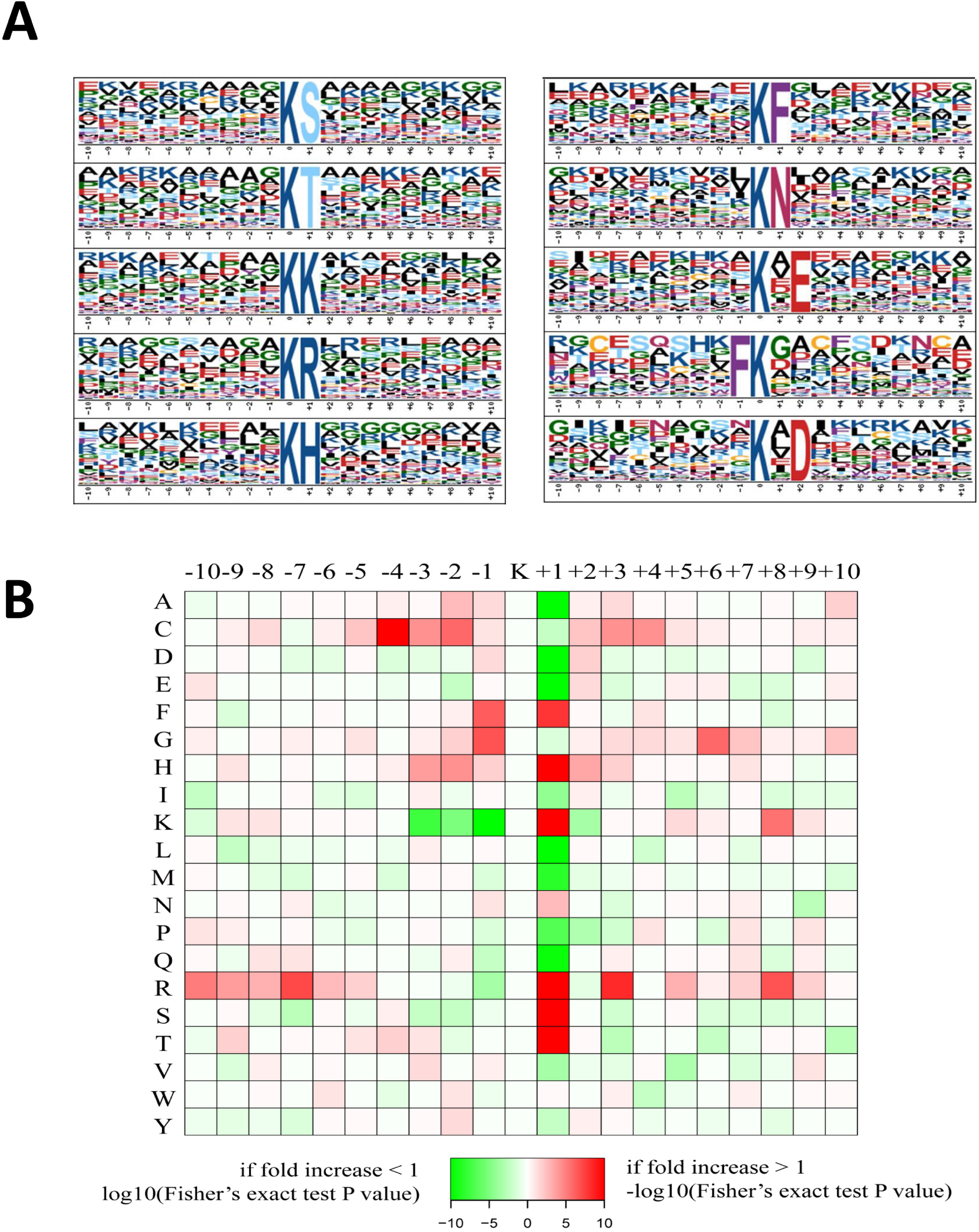
Properties of lysine-acetylated peptides. (A) Acetylation sequence motifs for ± 10 amino acids around the lysine acetylation sites. (B) Heat map of the amino acid compositions of the acetylated sites.

Properties of lysine-acetylated peptides. (A) Acetylation sequence motifs for ± 10 amino acids around the lysine acetylation sites. (B) Heat map of the amino acid compositions of the acetylated sites.