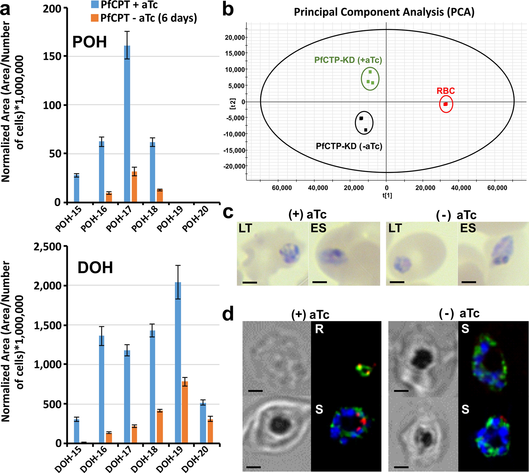
Figure 9
From: Metabolomics profiling reveals new aspects of dolichol biosynthesis in Plasmodium falciparum

Characterization of PfCPT conditional knockdown mutant. (a) Distribution of polyprenol (POH) and dolichol (DOH) species in late trophozoite (LT) and early schizont (ES) stages in control (+ aTc) and PfCPT knockdown mutant after 6 days of aTc removal. Values are average ± s.e.m. from three independent biological replicates. (b) PCA model score plot of LC-HRMS data from three biological triplicates. (c) Giemsa-stained thin smear of parasites recovered for LC-HRMS analyses. (d) Colocalization with anti-BiP (ER, green), anti-HA (PfCPT, red), and DAPI (nuclei, blue) in asexual intraerythrocytic stages by IFA. R: ring stage, S: schizont stage. Scale bar indicates 2 µm. The figure was generated using CorelDraw 2018 (https://www.coreldraw.com/en/) and Adobe Photoshop 21.2.0 (https://www.adobe.com/products/photoshop.html).