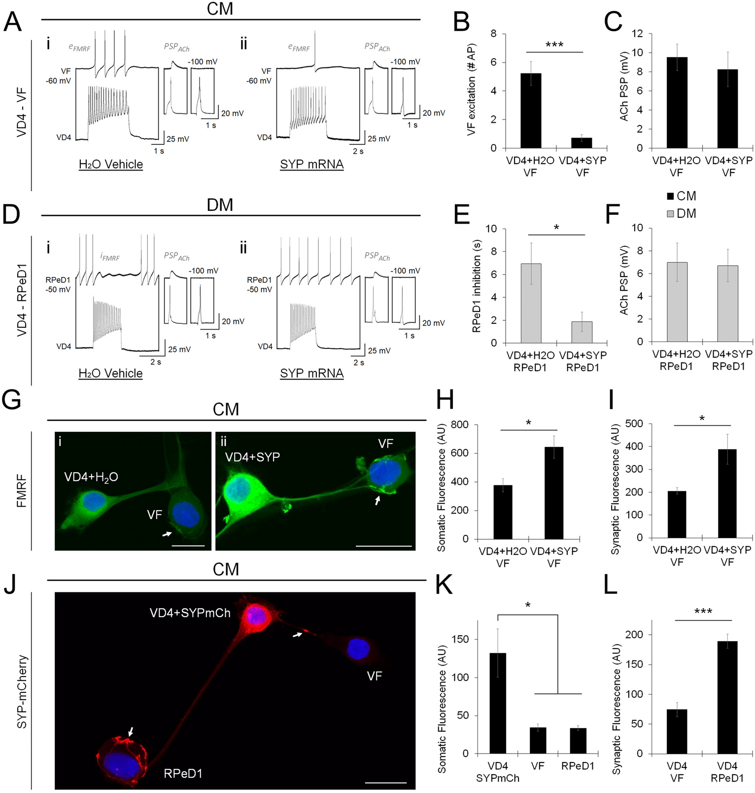
Figure 6

The Lymnaea synaptophysin homologue selectively inhibits neuropeptide release. (A). Simultaneous recordings of VD4-VF neurons paired in CM, made before and after the application of AChR antagonists (5 μM MLA, 10 μM TC, 20 μM TEA). VD4 was microinjected with H2O (i; vehicle control), or synthetic L-Syp mRNA (ii). Main panels show recordings made with AChR antagonists to isolate peptidergic transmission. Inserts show ACh-PSPs recorded in control conditions (left; -100 mV holding potential), which are inhibited by AChR antagonists (right). (B). Summary data, mean peptidergic excitation of VF (number of action potentials induced, AChR antagonist isolated), Syp overexpression reduces FMRF neuropeptide transmission. N ≥ 7. ***P < 0.001 (Mann–Whitney U test). (C). Summary data, mean ACh-PSP amplitudes of VD4-VF synapses, Syp overexpression does not affect ACh transmission. N ≥ 10. P = 0.613 (Independent Samples T-test). (D). VD4 neurons paired with RPeD1 in DM, as in (A). (E). Summary data, mean peptidergic inhibition of RPeD1 (duration in s, AChR antagonist isolated), Syp overexpression reduces FMRF neuropeptide transmission. N ≥ 9. *P = 0.025 (Mann–Whitney U test). (F). Summary data, mean ACh-PSP amplitudes of VD4-RPeD1 synapses, Syp overexpression does not affect ACh transmission. N ≥ 9. P = 0.898 (Independent Samples T-test). (G). ICC labeling of FMRF neuropeptides in VD4 neurons microinjected with H2O (i; vehicle control) or synthetic L-Syp mRNA (ii) and paired with VF in CM. Images are merged with the nuclear stain DAPI. Scale bars, 50 μm. (H). Summary data, mean fluorescence intensity of somatic FMRF neuropeptides is increased by Syp overexpression. N ≥ 6. *P = 0.017 (Independent Samples T-test). (I). Summary data, mean fluorescence intensity of synaptic FMRF neuropeptides is increased by Syp overexpression. N ≥ 6. *P = 0.028 (Independent Samples T-test). (J). ICC labeling of VD4 neurons microinjected with synthetic L-Syp-mCherry mRNA and paired with VF and RPeD1 in CM. Scale bar, 50 μm. (K). Summary data, mean fluorescence intensity of somatic Syp-mCherry is higher in microinjected VD4 than non-injected VF and RPeD1. N = 3. *P ≤ 0.023 (one-way ANOVA). (L). Summary data, mean fluorescence intensity of synaptic Syp-mCherry is selectively enhanced at synapses with RPeD1, which do not exhibit peptidergic transmission and show accumulation of FMRF neuropeptides (see also Figs. 2, 3, 5). ***P < 0.001 (Independent Samples T-test). Error bars, SEM.