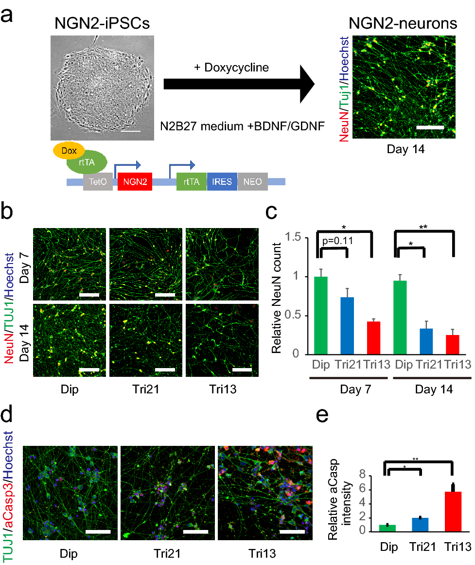
Figure 3

Neurogenesis with Ngn2-inducible iPSCs and decreased cell survival in trisomic neurons. (a) NGN2 under the control of the tetracycline operator was introduced into iPSCs using the piggyBac vector. Neurons were generated from iPSCs within 14 days. Representative images of neurons from Dip-NGN2-iPSCs and the construct of the NGN2 inducible piggyBac vector are shown. Scale bar = 200 μm. (b) Representative images showing immunocytochemical staining of TUJ1 and NeuN on days 7 and 14 in diploid control and trisomy neurons. Scale bar = 200 μm. (c) Quantitative data of the NeuN-positive cells on days 7 and 14. Data are presented as mean ± SEM normalized to the average of diploid clones on day 7. *P < 0.05, n = 4–6 per clone. (d) Representative images showing immunocytochemical staining for cleaved caspase 3 (red), TUJ1 (green), and Hoechst 33342 (blue) in NGN2 neurons on day 14. Scale bar = 100 μm. (e) Quantification of relative cleaved caspase 3 intensity in NGN2 neurons on day 14. Data are presented as mean ± SEM normalized to the average of diploid clones. *P < 0.05, **P < 0.001, n = 4 per clone.