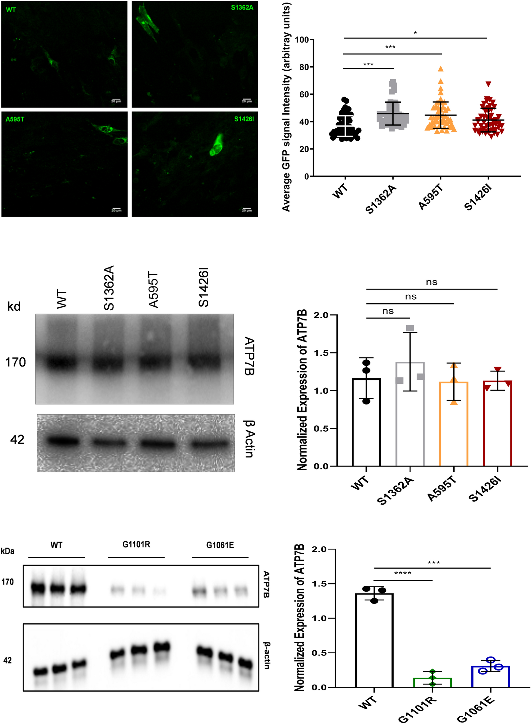
Figure 4

Expression of WT and mutant ATP7B proteins in YST cells. (A) The expression of GFP-tagged WT ATP7B and the Ala595Thr (A595T), Ser1362Ala (S1363A), and Ser1426Ile (S1426I) ATP7B mutants in YST cells visualized using GFP fluorescence. (B) The intensity of GFP fluorescence was normalized to the area. All values are reported as means ± SD. Significance was determined by one-way ANOVA with Dunnet’s multiple comparison test, *p < 0.05 and ***p < 0.001. (C) Representative Western blot and (D) densitometric analysis of the WT, S1362A, A595T, and S1426I protein abundances in YST cells. The band intensities were normalized to β-actin. All values are reported as means ± SD. Significance was determined by unpaired Student’s t test, n = 3. (E) Representative Western blot and (F) densitometric analysis of WT ATP7B and the Gly1101Arg (G1101R), and Gly1061Glu (G1061E) ATP7B mutant protein abundances in YST cells. The band intensities were normalized to β-actin. All values are reported as means ± SD. Significance was determined by one-way ANOVA with Dunnet’s multiple comparison test, ***p < 0.001; ****p < 0.0001, n = 3.