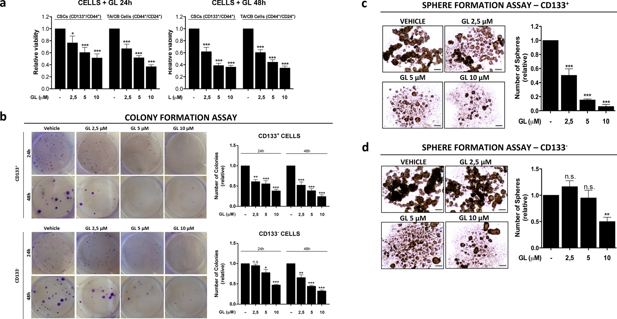
Figure 2

Effect of GL on the viability, colony and sphere formation ability of CSCs and TA/CB cells. (a) Viability assay on CSCs and TA/CB cells sorted from DU145 cells and treated with vehicle or 2.5–10 μM GL for 24 or 48 h. Results represent the mean ± s.e.m of six (n = 6) independent experiments, each performed in triplicate. Statistical significance was determined using one-way ANOVA with Bonferroni post hoc test. *p < 0.05; ***p < 0.001. (b) Colony formation assay of CSCs (CD133+, top) and TA/CB (CD133−, bottom) cells sorted from DU145 cells and grown on collagen-coated plates for 24 or 48 h in the presence of vehicle or 2.5–10 μM GL. Representative images are shown on the left; the number of colonies is shown in the right graph. Results represent the mean ± s.e.m of three (n = 3) independent experiments, each performed in triplicate. Statistical significance was determined using one-way ANOVA with Bonferroni post hoc test. *p < 0.05; **p < 0.01; ***p < 0.001; n.s. not significant. (c) Sphere formation assay on CSCs cells sorted from DU145 cells and grown in the presence of vehicle or 2.5–10 μM GL. Representative images are shown on the left; the number of CSCs-derived spheres is shown in the right graph. Results represent the mean ± s.e.m of three (n = 3) independent experiments, each performed in triplicate. Statistical significance was determined using one-way ANOVA with Bonferroni post hoc test. ***p < 0.001. (d) Sphere formation assay on TA/CB cells sorted from DU145 cells and grown in the presence of vehicle or 2.5–10 μM GL. Representative images are shown on the left; the number of CSCs-derived spheres is shown in the right graph. Results represent the mean ± s.e.m of three (n = 3) independent experiments, each performed in triplicate. Statistical significance was determined using one-way ANOVA with Bonferroni post hoc test. **p < 0.01; n.s. not significant.