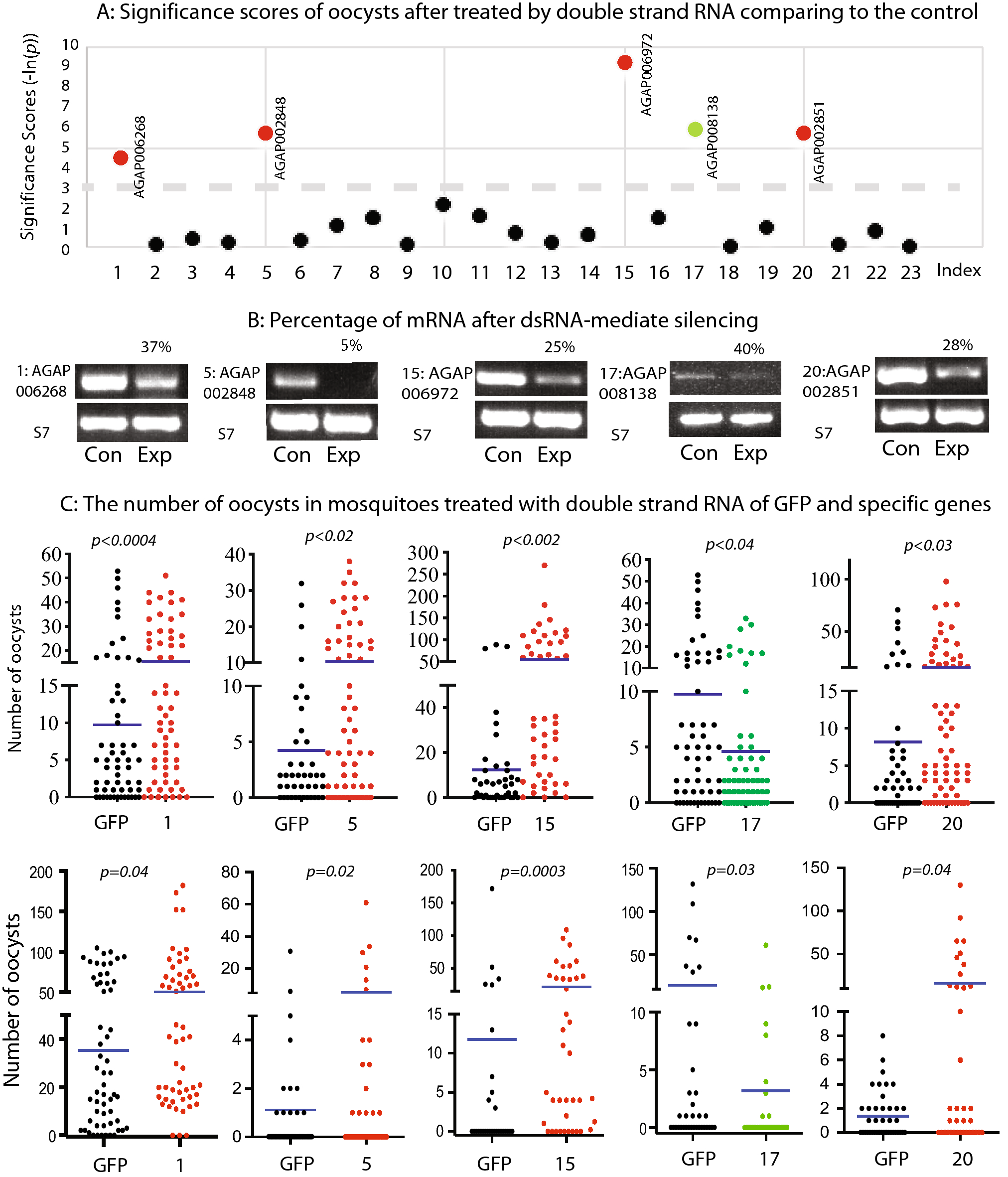
Figure 3

Knockdown effects of An. gambiae candidate genes on P. falciparum transmission to An. gambiae. (A) Significance scores of the number of oocysts after dsRNA treatment of a candidate gene compared to the control (score = -ln(p); if a score > 3, the difference is significant). 1: AGAP006268; 2: AGAP006425; 3: AGAP007197; 4: AGAP001956; 5: AGAP002848; 6: AGAP003573; 7: AGAP006400; 8: AGAP005686; 9: AGAP001245; 10: AGAP005093; 11: AGAP011920; 12: AGAP008176; 13: AGAP004900; 14: AGAP013078; 15: AGAP006972; 16: AGAP005795; 17: AGAP008138; 18: AGAP011371; 19: AGAP000014; 20: AGAP002851; 21: AGAP001193; 22: AGAP003926; and 23: AGAP004918. (B) The changes in the expression of a candidate gene by quantitative RT-PCR. An. gambiae S7 mRNA was used as an internal control. For each gene, the experiments and controls were analyzed in the same gel. We cropped the bands where they showed the gene fragments and S7 fragments to reduce the image size. No other modifications were conducted. (C) The number of oocysts in mosquitoes treated with the dsRNA of candidate genes AGAP006268, AGAP002848, AGAP006972, AGAP008138, AGAP002851, and GFP, corresponding to labels 1, 5, 15, 17, 20, and GFP on the X-axis, correspondingly. GFP was used as a negative control. The experiments were repeated twice and showed consistent results. The blue lines indicate the means of the number of oocysts in the midguts.