Figure 1

Data from reference7.
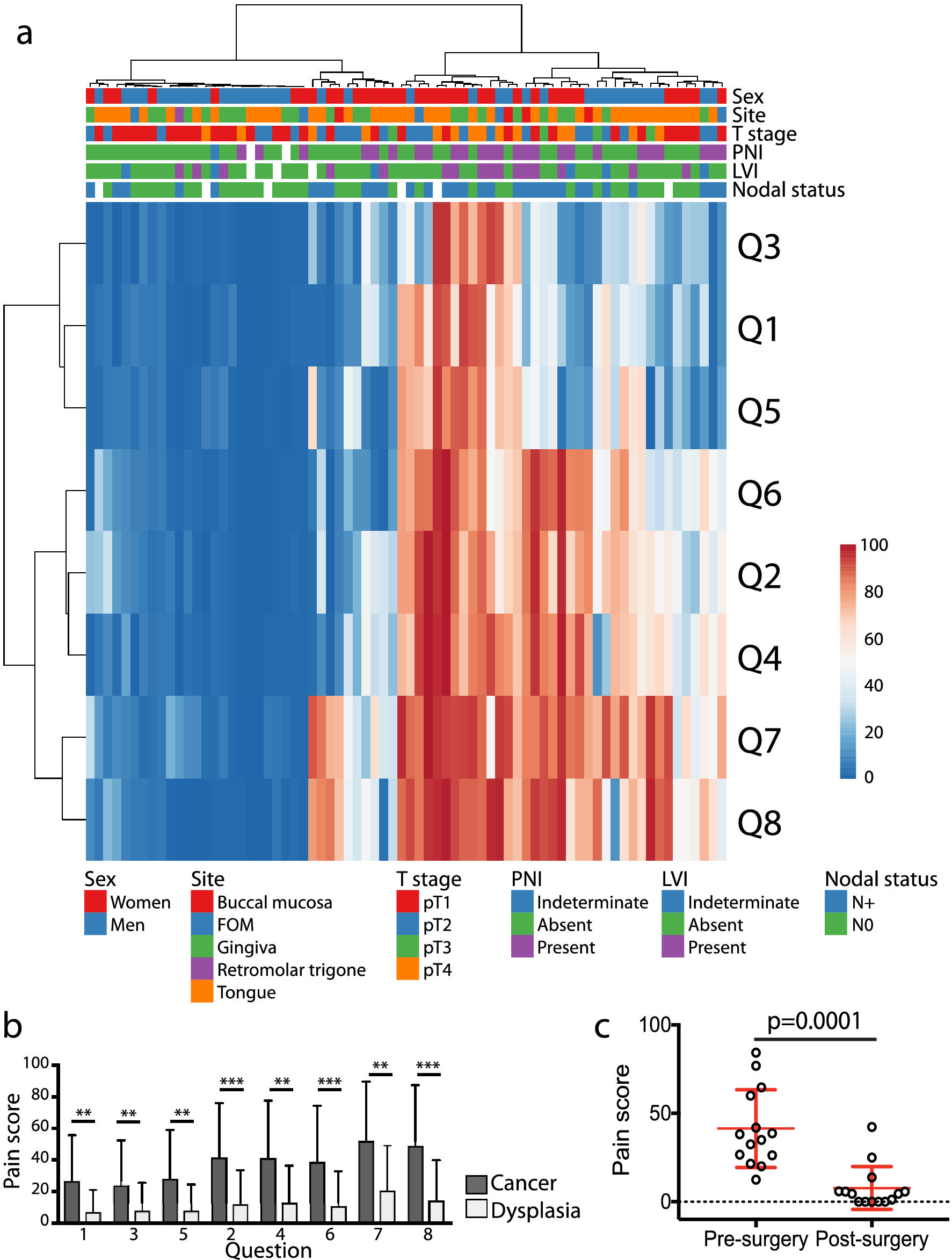
Oral cancer patients provide varied responses to the UCSFOCPQ. (a) Clustering (Euclidian distance with Ward linkage) of patients based on pain questionnaire responses q1–q8. Responses to individual questions are represented in rows and patients in columns. Patient characteristics are indicated above the heatmap. Patients clustered into four groups—patients reporting low pain scores in response to all questions, high pain on questions 7 and 8, high pain on questions 2, 4, 6, 7 and 8 or high pain in response to all questions. (b) Cancer patients experience greater pain than dysplasia patients. Shown are responses (mean and SD) to questions on the UCSFOCPQ from cancer and dysplasia patients. **p < 0.01, ***p < 0.001, Kruskal–Wallis H test with Dunn's multiple comparisons test. (c) Validation of the UCSFOCPQ for oral cancer patients as measured with the average of the eight questions. Shown are pain scores from individual patients with the mean and standard deviation indicated by the red bars. Following surgery patients experienced less pain (Mann–Whitney U test).