Figure 4
From: Functional maintenance of calcium store by ShcB adaptor protein in cerebellar Purkinje cells

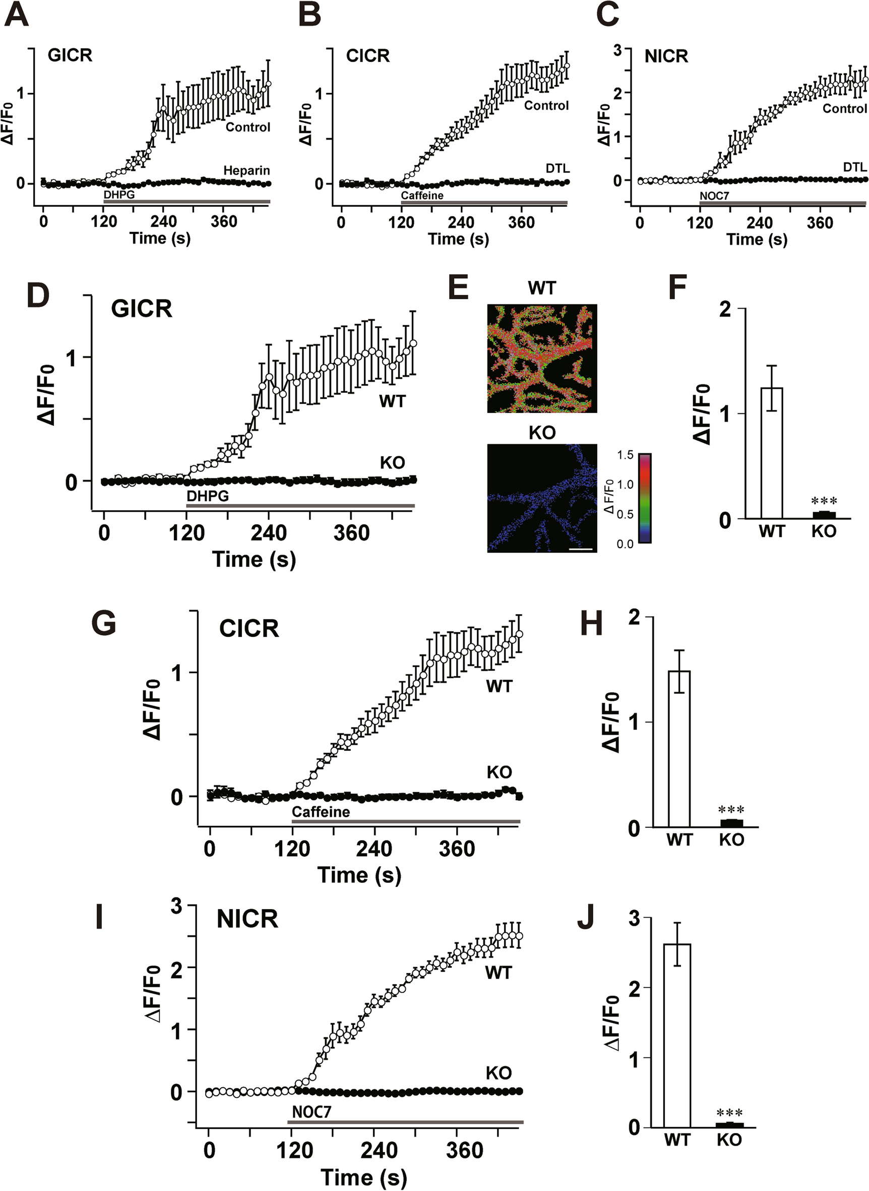
Impaired Ca2+ release in ShcB-KO PCs. (A–C) Ca2+ release induced by bath application of (A) DHPG, (B) caffeine or (C) NOC7 in the presence or absence or (A) heparin or (B, C) dantrolene. (D–J) (D–F) DHPG—(GICR; WT (n = 7) and KO (n = 14)), (G, H) caffeine- (CICR; WT (n = 10) and KO (n = 10)) and (I-J) NOC7-induced (NICR; WT (n = 5) and KO (n = 7)) Ca2+ elevation. (A, D, F) Intracellular Ca2+ levels before and after bath application of 50 µM DHPG, 25 mM caffeine and 300 μM NOC7. (E) Pseudocolor Ca2+ images of PCs 330 s after DHPG application. Scale bar: 10 μm. (F, H, J) Peak value of GICR (D), CICR (G) and NICR (I). Values are normalized to those before drug application. ***P < 0.001, significantly different from the value for control group. GICR: glutamate-induced Ca2+ release, CICR: caffeine-induced Ca2+ release, NICR: nitric oxide-induced Ca2+ release, PC: Purkinje cell.