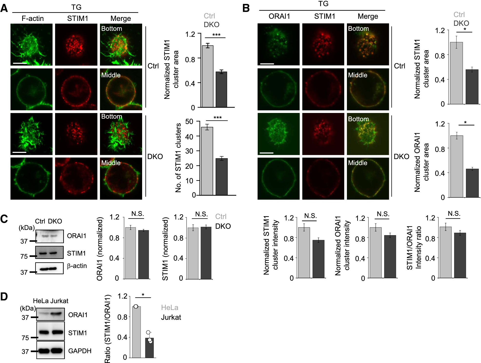
Figure 4

E-Syts regulate recruitment of STIM1 to the ER-PM junctions. (A) Representative confocal images of endogenous STIM1 in control and DKO Jurkat T cells expressing GFP-tagged F-actin under resting conditions (left) and store depletion with TG (right) (Scale bars: 5 μm). Bar graphs show normalized cluster area (top) and the number of STIM1 clusters (below) (Ctrl: n = 9, DKO: n = 8). ***p < 0.001. (B) Representative confocal images of endogenous STIM1 in control and DKO Jurkat T cells stably expressing low levels of ORAI1-YFP in resting and store-depleted conditions (Scale bars: 5 μm). Bar graph shows normalized STIM1 (top) and ORAI1 (middle) clustering area, STIM1 and ORAI1 cluster intensity (below—left two panels) and STIM1/ORAI1 intensity ratio (below—right panel) (Ctrl: n = 5, DKO: n = 5). *p < 0.05. N.S. not significant. (C) Expression of ORAI1 and STIM1 in control and DKO Jurkat T cells. The bar graph shows densitometry analysis of expression levels of ORAI1 and STIM1 (normalized with β-actin) from two independent experiments. N.S. not significant. (D) Expression of ORAI1 and STIM1 in HeLa S3 and Jurkat T cells. Representative immunoblots showing levels of endogenous ORAI1 and STIM1 proteins in HeLa S3 and Jurkat T cells. Glyceraldehyde 3-phosphate dehydrogenase (GAPDH) was used as a loading control. The bar graph on the right shows densitometry analysis of the ratios of STIM1 to ORAI1 (normalized to that of GAPDH) from three independent cellular lysates. *p < 0.05.