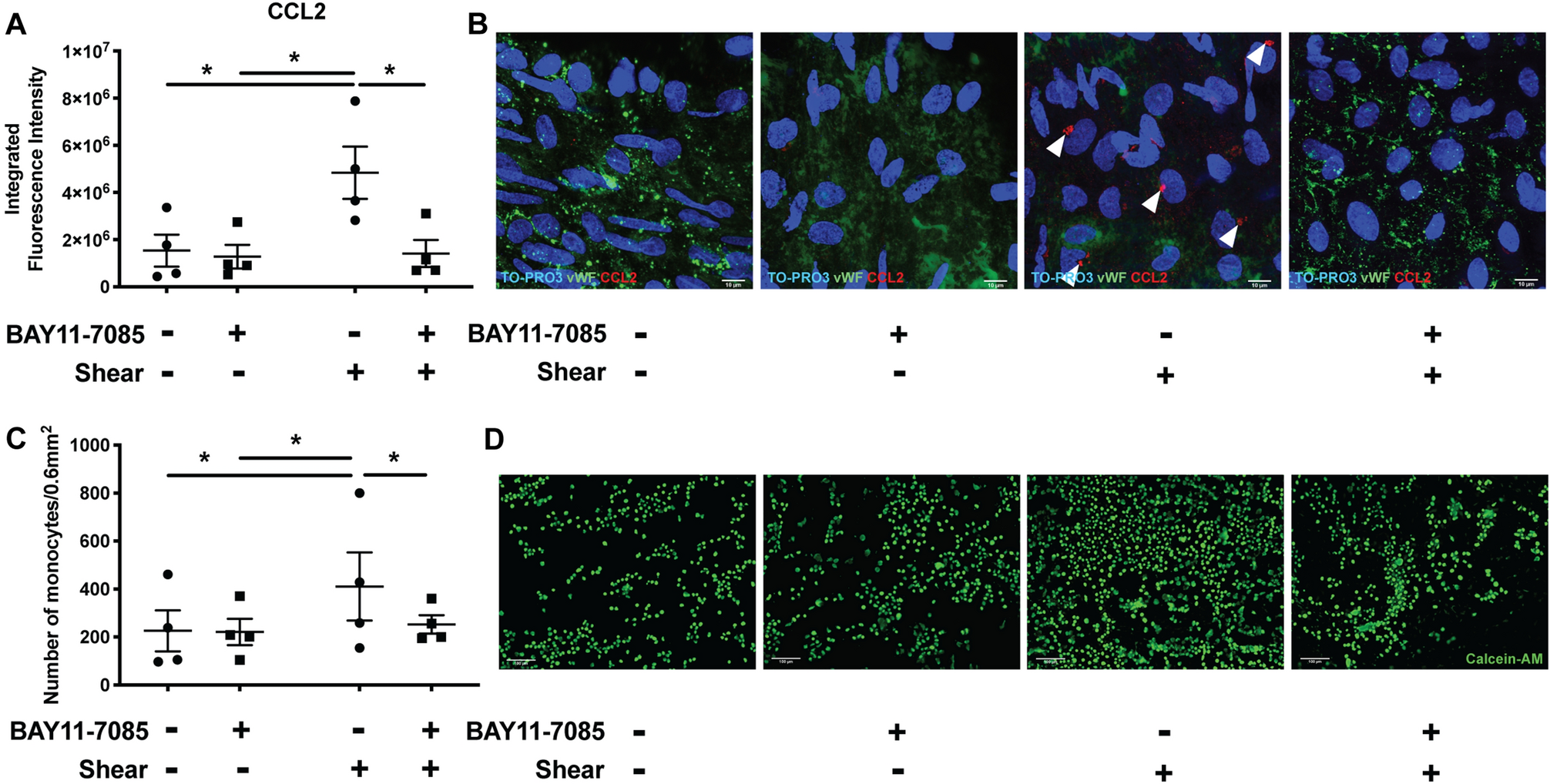
Figure 2

Inhibition of NF-κB and endothelial pro-inflammatory response to acute high shear stress—ex vivo. Inhibition of NF-κB prevented the pro-inflammatory response associated with acute arterial WSS in LSV ECs ex vivo. (A) Segments of LSV were incubated for 3 h with 50 µmol/L NF-κB inhibitor, BAY11-7085, or 0.5% (v/v) DMSO control and were then exposed to acute arterial WSS for 6 h, or maintained in static conditions. Segments were then immunostained en face for the quantification of CCL2 in LSV ECs. (A) Mean arbitrary fluorescence intensity of CCL2 immunostaining calculated using FIJI. (B) Representative images of independent experiments with 4 different segments of LSV, white arrows indicate perinuclear localisation of CCL2 and scale bar represents 10 µm. Sections of LSV were exposed pre-treated for 3 h with 50 µM NF-κB inhibitor, BAY11-7085, or 0.5% (v/v) DMSO control and were then exposed to acute arterial WSS for 6 h. Following acute arterial WSS exposure, LSV sections were immediately prepared en face and incubated with 1 × 106 Calcein-labelled monocytes per mL for 15 min then imaged immediately. (C) Total number of monocytes was calculated using CellProfiler software. (D) Images represent independent experiments with 4 different segments of LSV and scale bar represents 50 µm. Two-way ANOVA followed by post-hoc pairwise comparisons with Bonferroni correction (A,C) was used to calculate significance, where, * indicates p < 0.05.