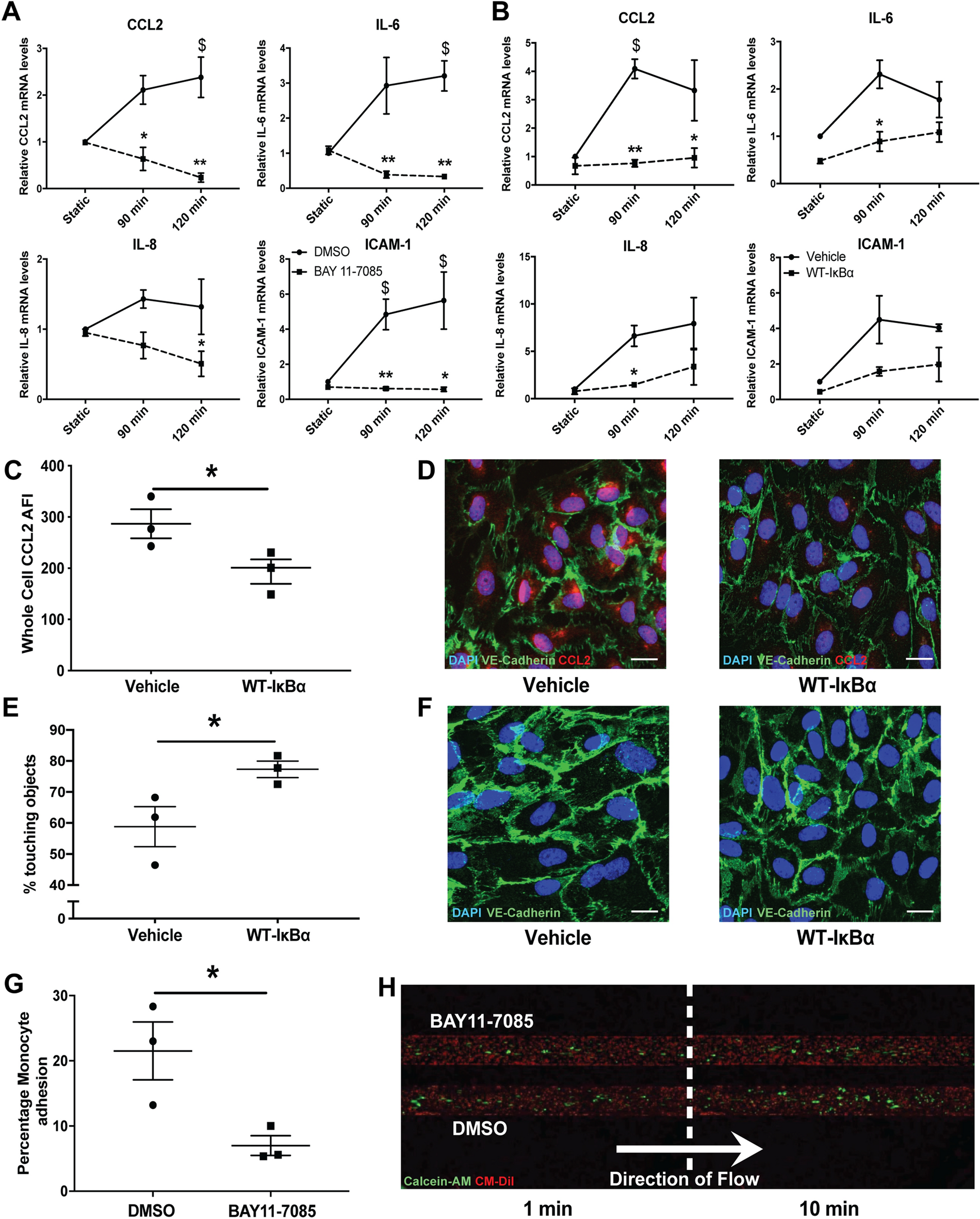
Figure 5

Inhibition of NF-κB and endothelial pro-inflammatory response to acute arterial WSS—in vitro. Inhibition of NF-κB prevented the pro-inflammatory response associated with acute arterial WSS in ECs in vitro, as shown by pro-inflammatory mRNA expression, CCL2 protein levels, EC-monocyte interactions and VE-Cadherin cell–cell contact. HUVECs were pre-treated for 1 h with 20 µmol/L NF-κB inhibitor, BAY11-7085 (represented as squares and dashed lines), or 0.2% (v/v) DMSO control (represented as circles and solid lines) and were then exposed to acute arterial WSS for 90 and 120 min or maintained in static conditions. (A) mRNA levels of pro-inflammatory genes (CCL2, IL-6, IL-8 and ICAM-1) were then analysed by RT-qPCR. HUVECs were infected with Adenoviruses expressing WT-IκB⍺ transgene (represented as squares and dashed lines) or empty vector viral control (rAd66; represented as circles and solid lines) at 1 × 108 pfu/mL for 18 h, then cultured for a further 48 h and finally exposed to acute arterial WSS for 90 and 120 min (B) or 4 h (C) and compared to static controls. Adenoviral-mediated overexpression of WT-IκB⍺ was firstly evaluated at the transcript level by RT-qPCR (B) and, secondly, at the protein level, by immunocytochemical analysis of CCL2 mean arbitrary fluorescence intensity (C,D). All data and images represent 3 independent experiments and scale bar represents 15 µm. (E,F) HUVECs were infected with Adenoviruses expressing WT-IκB⍺ transgene or empty vector viral control (rAd66) at 1 × 108 pfu/mL for 18 h, then cultured for a further 48 h and finally exposed to acute arterial WSS for 4 h or maintained in static conditions then analysed with immunocytochemistry for VE-Cadherin. (E) VE-Cadherin-based EC cell–cell contact was measured as a percentage of objects in contact with one another, representing a surrogate marker of barrier disruption. (F) Images are representative of 3 independent experiments and scale bar represents 15 µm. (G,H) HUVECs were pre-treated for 3 h with 20 µmol/L NF-κB inhibitor, BAY11-7085, or 0.2% (v/v) DMSO control and were then exposed to pulsatile acute arterial WSS at 12 dyn/cm2 and 1 Hz for 6 h using the integrated, microfluidic capillary-based Bioflux 200 system. Following acute arterial WSS exposure, 3 × 106 Calcein-labelled monocytes per mL, were flowed over the endothelial monolayer and imaged in real time (temporal schematic represented in (F), scale bar represents 100 µm). (G) Number of monocytes adhered to ECs were enumerated after 10 min and represented as a percentage of the total number of ECs in the channel, data represent 3 independent experiments. Two-way ANOVA followed by post-hoc pairwise comparisons with Bonferroni correction (A,B) and two-tailed two-sample t-test (C,E,G) were used to calculate significance, where, * indicates p < 0.05, ** indicates p < 0.01 vs. untreated control samples (equivalent time-points), $ indicates p < 0.05 vs. untreated static control.