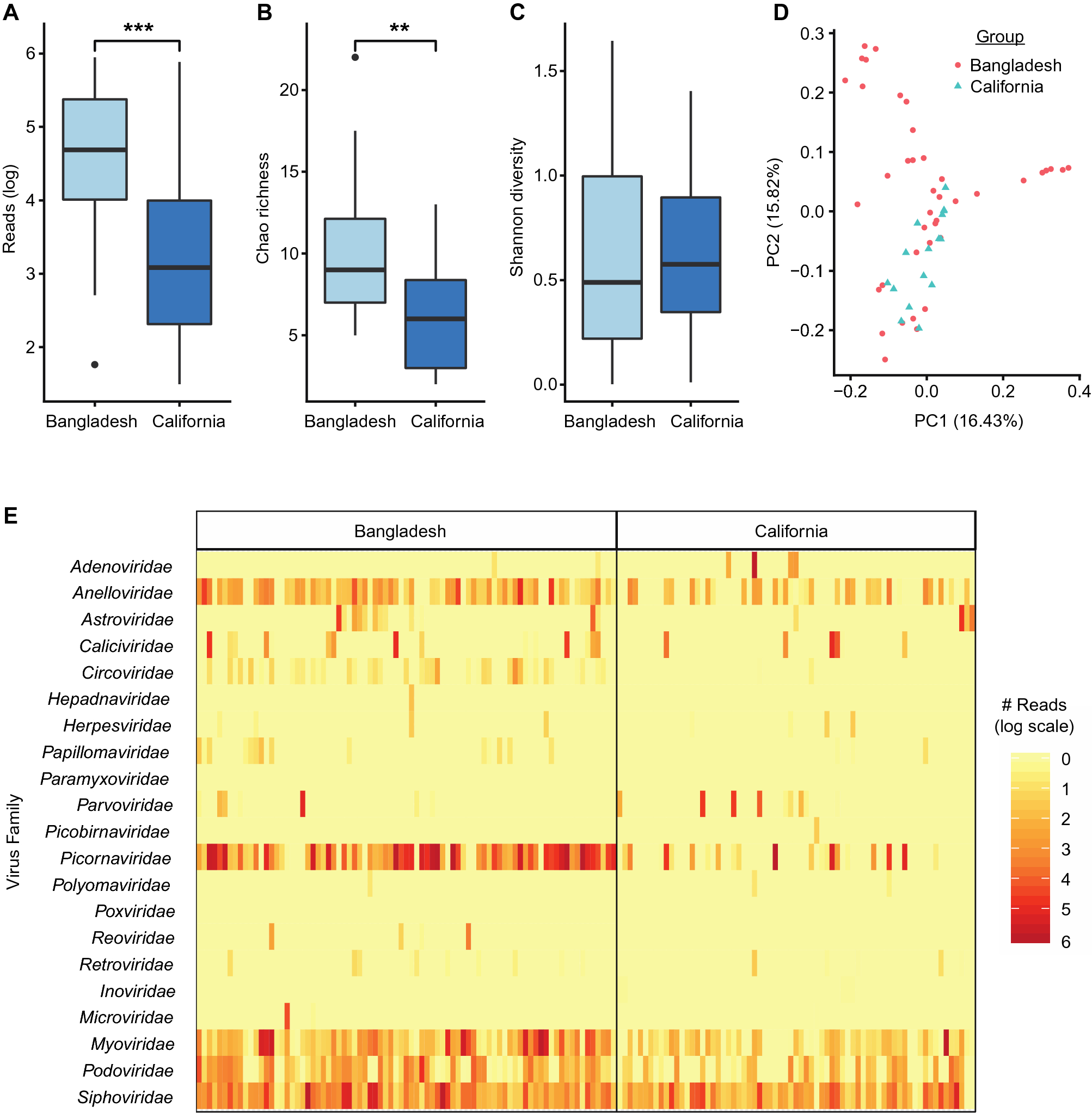
Figure 5

Comparison of stool virome in Bangladeshi and California infants. (A) After exclusion of poliovirus reads, virome abundance and (B) richness (Chao) were significantly higher in Bangladeshi infants compared to California (USA) infants (p < 0.001). (C) Alpha diversity (Shannon) was not significantly different between groups (p = 0.27). (D) Principal coordinates analysis of Bray–Curtis dissimilarity shows co-clustering of Bangladeshi and California infants (p = 0.002 by PERMANOVA analysis). (E) Heat map showing distribution of virus families at each geographic site.