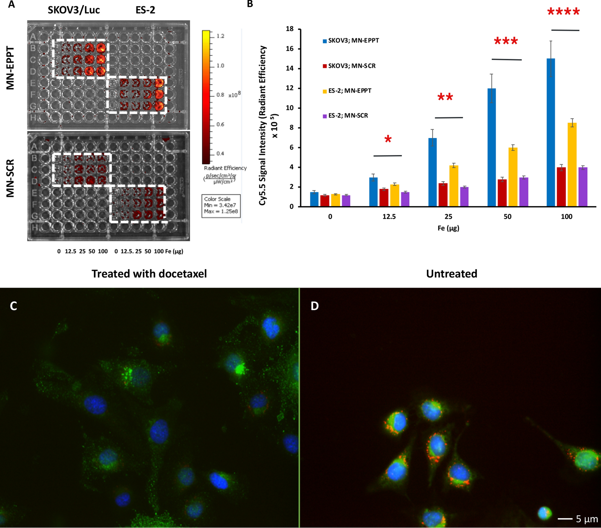
Figure 2

(A) In vitro cell binding assay testing relative accumulation of MN-EPPT or MN-SCR probes in SKOV3/Luc and ES2 cell lines (n = 3). (B) Quantitative analysis of cell binding assays showed preferential, concentration dependent uptake of MN-EPPT probe by SKOV3/Luc cells compared to scrambled control probe. ES-2 cells exhibited significantly lower uptake of MN-EPPT probe. (*p value < .05 for student T-test). (C) Fluorescence microscopy of SKOV3/Luc cells after treatment with docetaxel. (D) Untreated SKOV3/Luc cells. Changes in the expression of the uMUC1 tumor antigen and a reduction in relative MN-EPPT probe accumulation are apparent in the docetaxel-treated cells (green—uMUC1; red—Cy5.5 conjugated to the nanoparticles; blue—DAPI, nuclei; magnification bar = 5 µm).