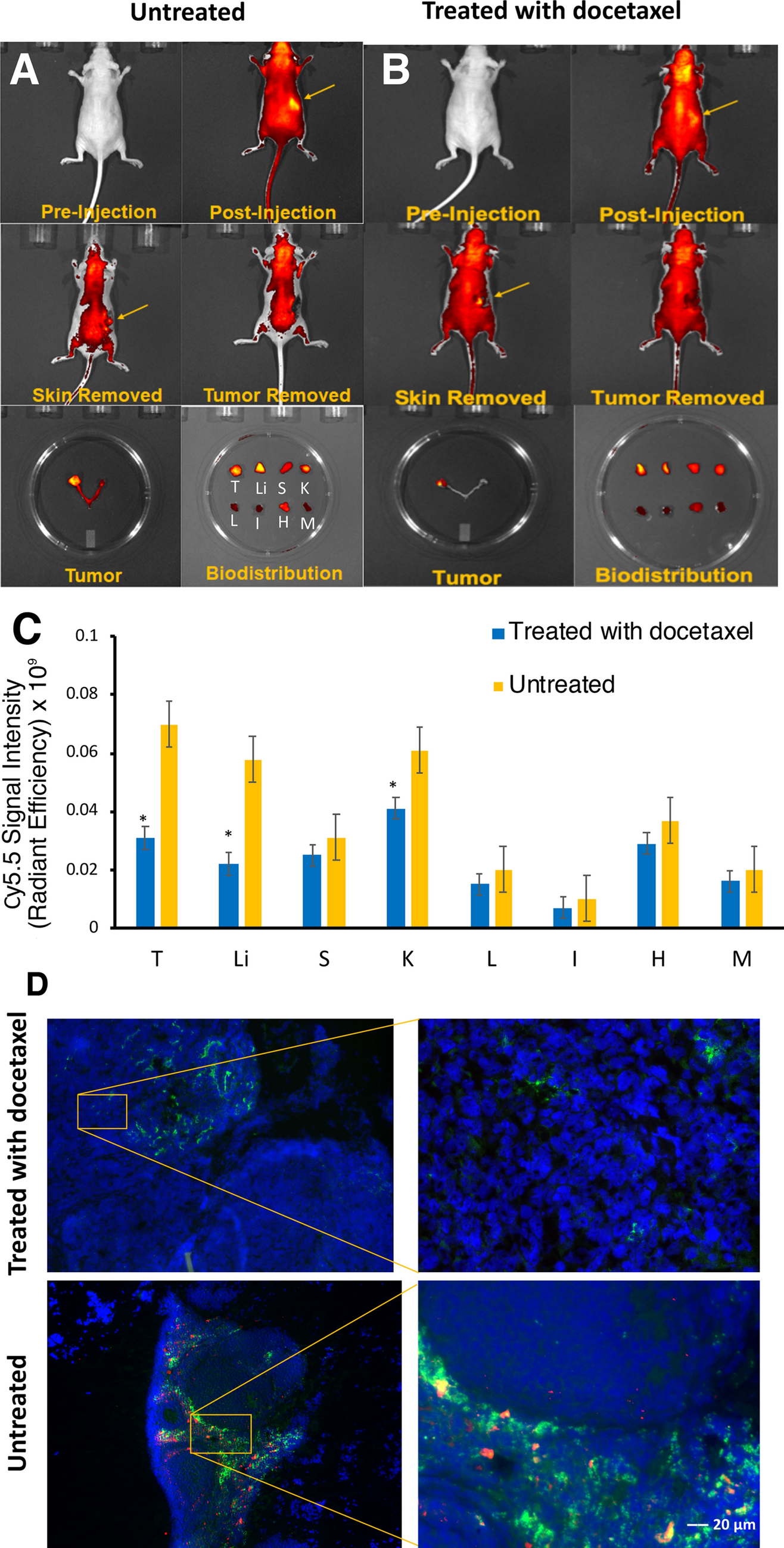
Figure 4

Biodistribution of MN-EPPT probe in tumor bearing mice treated with docetaxel (n = 5) or left untreated (n = 4). (A,B) Top row: Near infrared optical imaging of mice from both groups before and after injection of MN-EPPT. (A,B) Middle row showing mice with removed skin for confirmation of tumor localization and probe accumulation (left image). Removal of the tumor results in disappearance of the NIRF signal (right image). (A,B) Bottom row: excised ovaries indicated tumoral accumulations of MN-EPPT (left image). Biodistribution of the probe in major organs (right image). (C) Quantitation of biodistribution shows reduced uptake of MN-EPPT by the tumors treated with docetaxel. (D) Immunofluorescence staining of ovarian tumor tissue sections from animals treated with docetaxel (top row, low and high res) and immunofluorescence staining of ovarian tumor tissue sections from untreated animals (bottom row, low and high res). Green—uMUC1, red—MN-EPPT (Cy5.5 on MN), blue—DAPI nuclear stain. Magnification bar = 20 µm.