Figure 4
From: The future of endangered crayfish in light of protected areas and habitat fragmentation

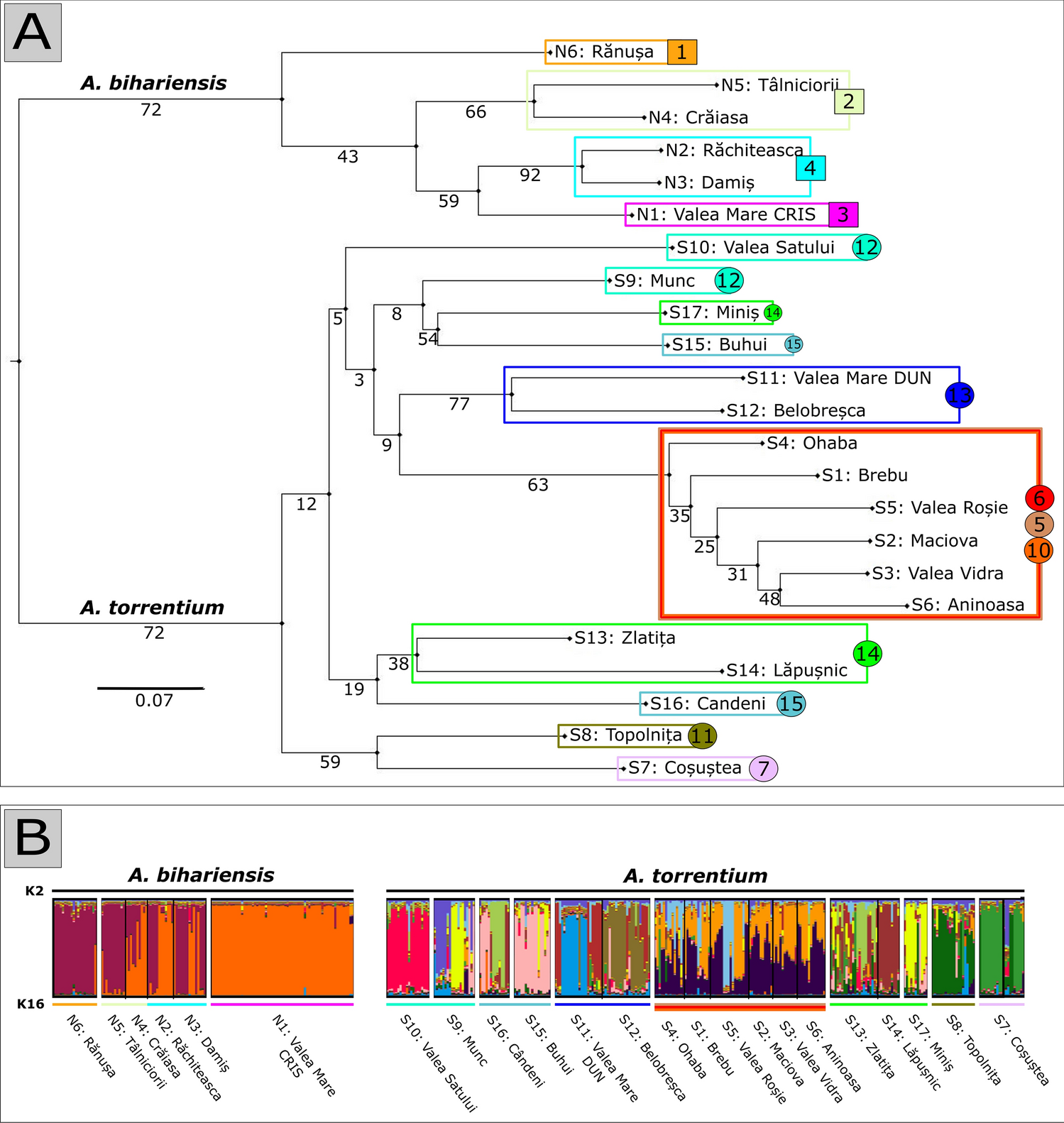
Neighbour-Joining dendrogram constructed with 1,000-bootstrap re-sampling, based on ref.49. DA calculated distance showing the relationship among A. torrentium and A. bihariensis populations from Romanian Carpathians (A); the numbers and coloured boxes in this figure represent the population clusters based on ecological cost. Clustering results obtained using STRUCTURE (B); each individual is represented by a vertical line partitioned into k segments, whose length is proportionate to their membership to each inferred cluster (subdivisions according to species and populations).