Figure 1
From: In vivo assessment of mechanisms underlying the neurovascular basis of postictal amnesia

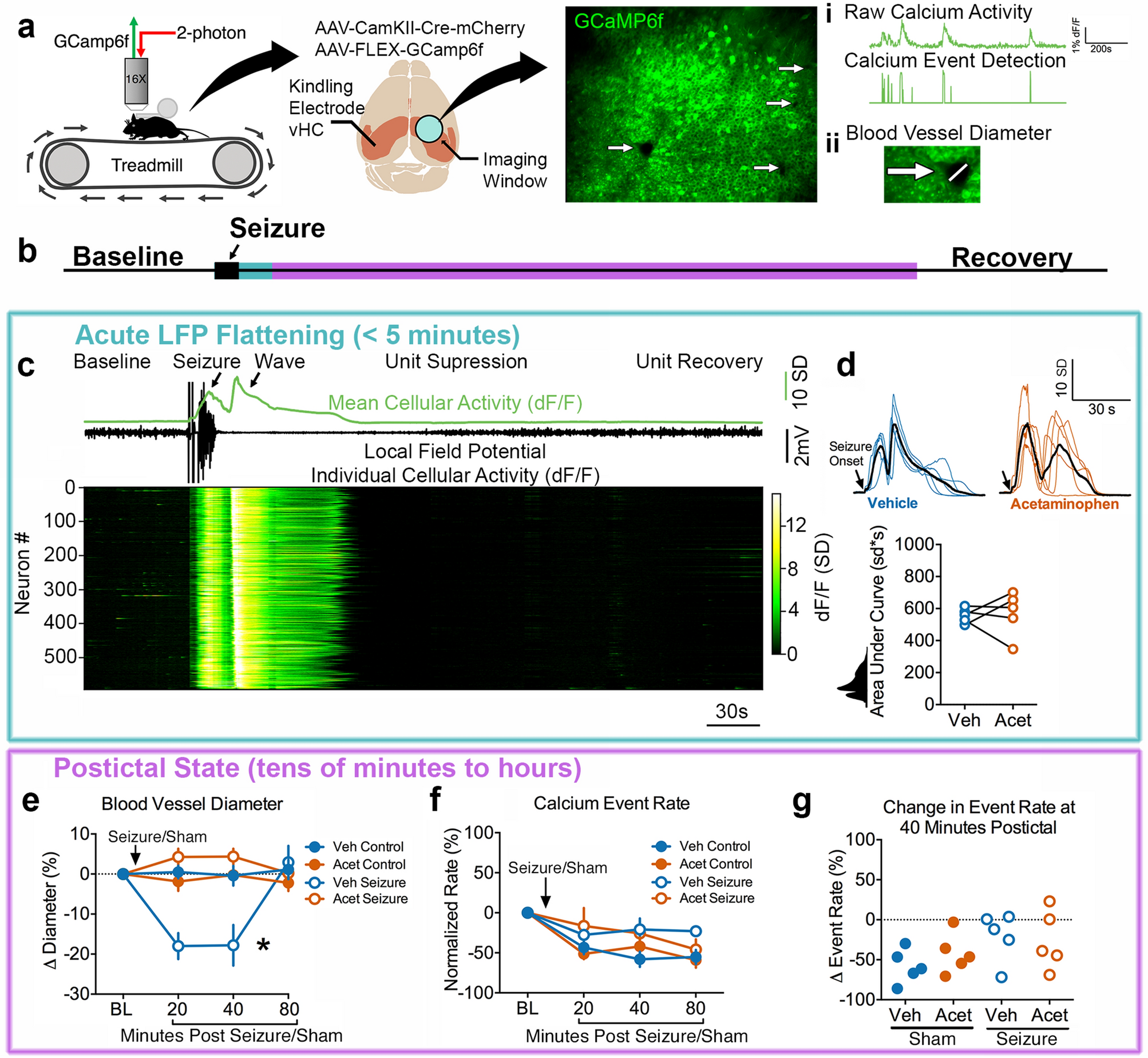
Postictal vasoconstriction does not alter CA1 pyramidal cell calcium activity. (a) Experimental set-up. Awake, head-fixed mice moved voluntarily on a linear treadmill while being imaged on a 2-photon microscope. Two viruses were used to achieve GCaMP6f expression in CA1 pyramidal neurons. Seizures were elicited and electrographically recorded in the contralateral ventral hippocampus. Measurements obtained were (i) a change in neuronal calcium activity as a change in GCaMP6f fluorescence, extracted calcium events, and (ii) blood vessel diameter as seen by an absence of GCaMP6f expression. (b) Relative timeline associated with the dependent measurements in the following panels corresponding to acute LFP flattening (blue; c,d) and the longer postictal state (purple; e–g). (c) Representative seizure recording from a mouse treated with vehicle. Calcium traces from 594 neurons plotted with the mean change in fluorescence (displayed as z-score; scale shows number of standard deviations (SD)) and LFP. Neurons are arranged by the timing of wave onset. Seizures resulted in recruitment of all neurons, followed by an intense prolonged calcium wave, suppression of firing, and recovery. (d) Mean calcium trace from all recorded neurons of each individual mouse (n = 5 for each) is plotted and aligned at seizure onset. Colored traces are from individual mice pre-treated with vehicle (blue; dimethyl sulfoxide) or acetaminophen (orange; 250 mg/kg i.p.) with each group mean overlaid in black. Bottom: Quantification. The total area under the curve was not significantly different for pre-treated with acetaminophen or vehicle (t(4) = 0.22, p = 0.84). (e) Change in blood vessel diameter from pre-seizure/sham level baseline (BL). Within subject 2-way ANOVA revealed a significant effect of time (F(3,12) = 4.42, p = 0.03), condition (F(3,12) = 6.38, p = 0.008), and an interaction (F(3,12) = 12.39, p < 0.0001). Tukey post-test demonstrated that vehicle injection with a seizure resulted in a significant decrease in blood vessel relative to vehicle injection without a seizure. Data are mean ± SEM. (f) Calcium event rate normalized to baseline. Within subject 2-way ANOVA showed an effect of time (F(3,12) = 15.05, p = 0.0002), presumably as mice become less aroused over time, but no effect of condition (F(3,12) = 3.45, p = 0.051) or an interaction (F(9,36) = 2.00, p = 0.069). Only events during immobility were analyzed here, as movement was not consistently seen across imaging sessions. Data are mean ± SEM. (g) At 40 min post-seizure (or sham), the percent change from baseline calcium event rate was calculated. No effect of treatment was observed (within subject 1-way ANOVA, F(3) = 2.60, p = 0.15).