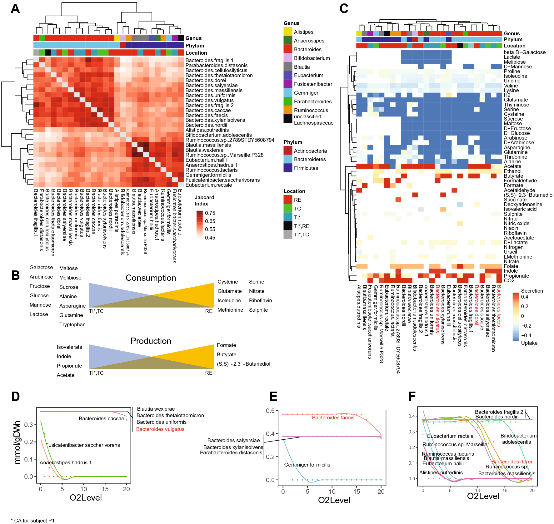
Figure 4

Simulation results of the genome-scale metabolic models of all Bacteroides and Bifidobacterium species detected in biopsy samples, plus the most highly enriched species at one biopsy location only in at least two patients (Supplementary Fig. 10; Supplementary Table 1). Results are reported by biopsy location: terminal ileum plus caecum (TI*), transverse colon (TC), and rectum (RE). (A) Jaccard index for each modelled species. (B) Biopsy location-based summation of the secretion of the main bacterial metabolites. (C) Uptake and secretion of the metabolites showing a variation across the modelled species. (D–F) Growth rate plots of the modelled species as a function of environmental oxygen level for TI (D), TC (E), and RE (F). The most enriched Bacteroides of the three biopsy locations are highlighted in red (C–F).