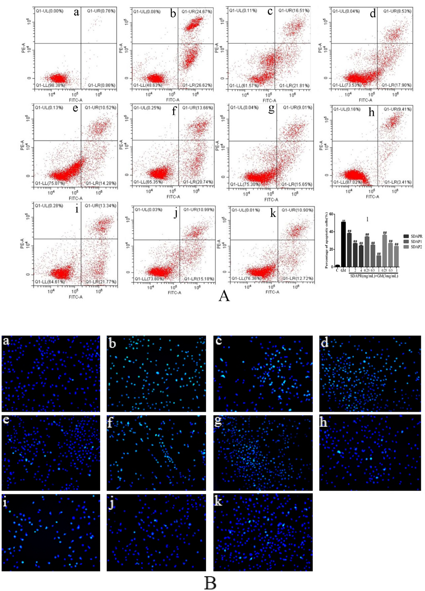
Figure 12

Effect of SDAPR, SDAP1 and SDAP2 on apoptosis induction in GM treated HEK-293 cells. (A) Result of the apoptosis in HEK293 cells were analyzed by flow cytometry. (B) The nuclear morphology of HEK293 cells were evaluated using Hoechst 33,258 staining. (a) Control; (b) GM (3 mg/mL); (c) SDAPR (1 mg/mL) + GM (3 mg/mL); (d) SDAPR (2 mg/mL) + GM (3 mg/mL); (e) SDAPR (4 mg/mL) + GM (3 mg/mL); (f) SDAPR (0.25 mg/mL) + GM (3 mg/mL); (g) SDAPR (0.5 mg/mL) + GM (3 mg/mL); (h) SDAPR (1 mg/mL) + GM (3 mg/mL); (i) SDAPR (0.25 mg/mL) + GM (3 mg/mL); (j) SDAPR (0.5 mg/mL) + GM (3 mg/mL); (k) SDAPR (1 mg/mL) + GM (3 mg/mL). Data are presented as the Mean ± SD (n = 3). **P < 0.01 versus control group. #P < 0.05, ##P < 0.01 versus GM group.