Figure 2

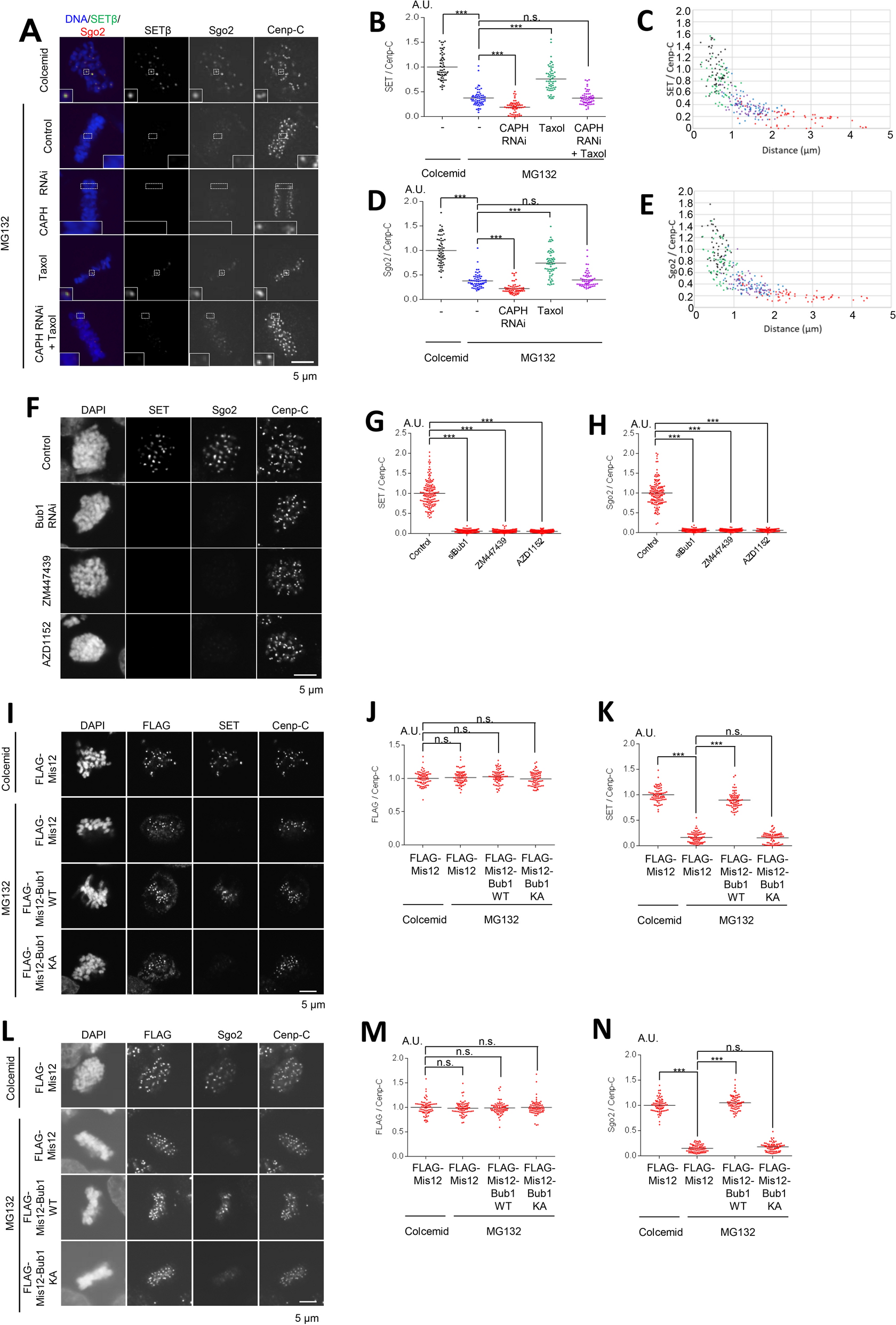
Bub1 and Aurora B kinase are required for the recruitment of SET and Sgo2 to centromeres. (A–E) The centromeric localizations of SET and Sgo2 decrease in a kinetochore distance-dependent manner as Bub1. (A) HeLa cells synchronized and treated as in Fig. 1A were stained with anti-SET, Sgo2 and Cenp-C antibodies. Anti-Sgo2 antibody was used at 1:2,000. Scale bar, 5 μm. (B, D) Relative intensities (SET/Cenp-C or Sgo2/Cenp-C) of (A) are shown. Bars represent means. Dot plots (N = 60 kinetochore pairs, 3 independent experiment, 5 cells per experiment, 4 kinetochore pairs per cell, Mann–Whitney U-test, n.s. not significant, ***p < 0.001). (C, E) Relative intensities (SET/Cenp-C or Sgo2/Cenp-C) of (A) are shown versus the distance between kinetochores. Scatter plots. (F–H) SET and Sgo2 localizations at centromeres were decreased by the depletion of Bub1 kinase or the inhibition of Aurora B kinase activity. (F) HeLa cells arrested in prometaphase by colcemid treatment were treated with Bub1 or control RNAi, plus ZM447439 (inhibitor against Aurora kinases), AZD1152 (selective inhibitor against Aurora B kinase) or DMSO (control), and fixed and stained with anti-SET, Sgo2 and Cenp-C antibodies. Anti-Sgo2 antibody was used at 1:5,000. Scale bar, 5 μm. (G, H) Relative intensities (SET / Cenp-C or Sgo2/Cenp-C) of (F) are shown. Bars represent means. Dot plot (N = 75 kinetochore pairs, 3 independent experiment, 5 cells per experiment, 5 kinetochore pairs per cell, Mann–Whitney U-test, ***p < 0.001). (I–N) Expression of Mis12-Bub1 at metaphase restores SET and Sgo2 at inner centromeres. (I) HeLa cells expressing 3FLAG-HA-Mis12, 3FLAG-HA-Mis12-Bub1 WT or 3FLAG-HA-Mis12 KA (K821A, kinase dead mutant47) were arrested at prometaphase by colcemid treatment or at metaphase by MG132 treatment, and fixed and stained with anti-FLAG, SET and Cenp-C antibodies. Scale bar, 5 μm. (J, K) Relative intensities (FLAG/Cenp-C or SET/Cenp-C) of (I) are shown. Bars represent means. Dot plot (N = 75 kinetochore pairs, 3 independent experiment, 5 cells per experiment, 5 kinetochore pairs per cell, Mann–Whitney U-test, ***p < 0.001, n.s. not significant). (L) HeLa cells prepared as for (I) were fixed and stained with anti-FLAG, Sgo2 and Cenp-C antibodies. Anti-Sgo2 antibody was used at 1:5,000. Scale bar, 5 μm. (M, N) Relative intensities (FLAG/Cenp-C or Sgo2/Cenp-C) of (L) are shown. Bars represent means. Dot plot (N = 75 kinetochore pairs, 3 independent experiment, 5 cells per experiment, 5 kinetochore pairs per cell, Mann–Whitney U-test, ***p < 0.001, n.s. not significant).