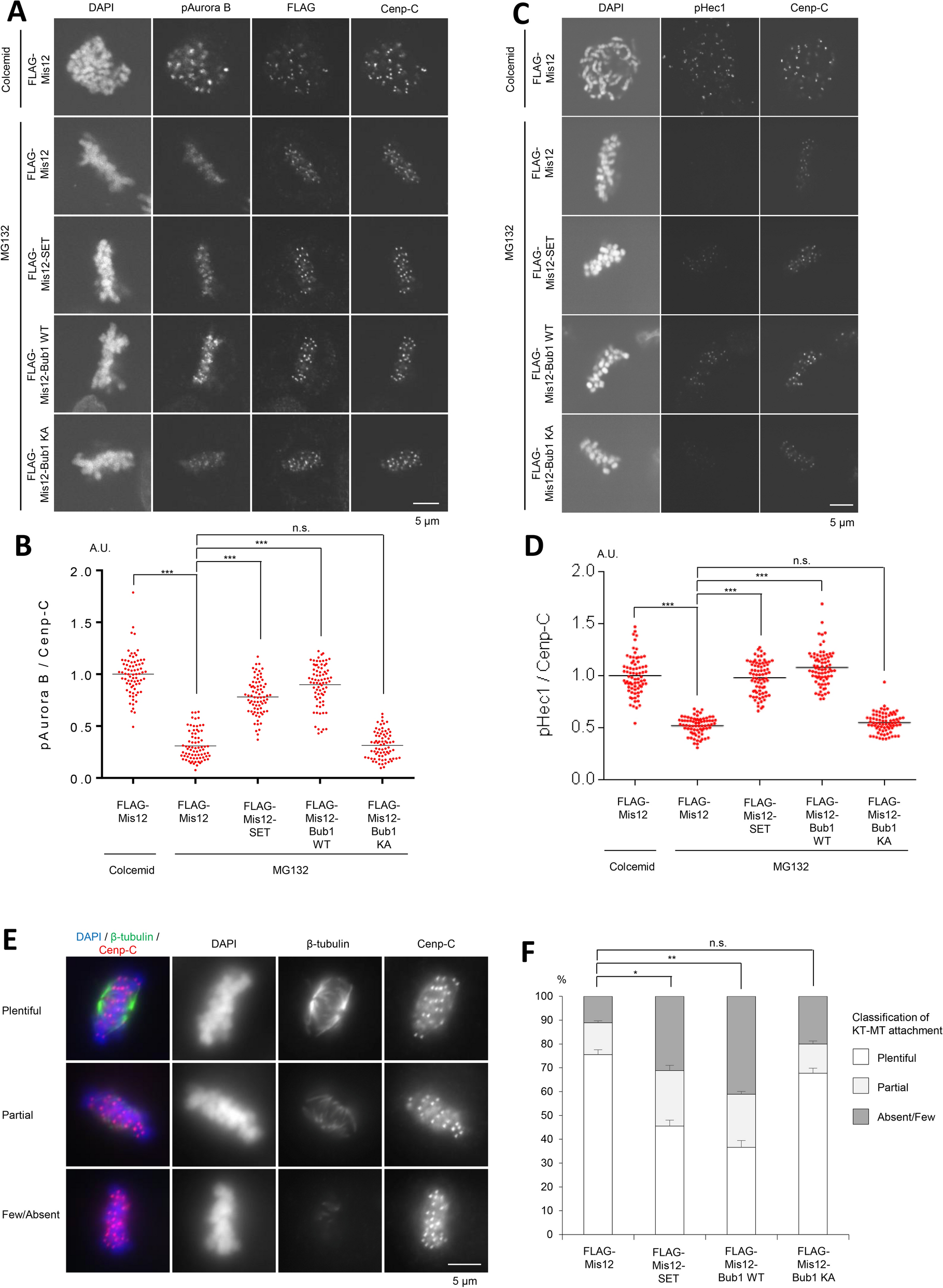
Figure 3


Expression of Mis12-SET bolsters Aurora B kinase at the inner centromeres, leading to defect in chromosome alignment. (A, B) Expression of Mis12-SET at metaphase activates Aurora B kinase at centromeres. (A) HeLa cells expressing 3FLAG-HA-Mis12, 3FLAG-HA-Mis12-SET, 3FLAG-HA-Mis12-Bub1 WT or 3FLAG-HA-Mis12 KA were arrested at prometaphase by colcemid treatment or at metaphase by MG132 treatment, and fixed and stained with anti-FLAG, pAurora B and Cenp-C antibodies. Scale bar, 5 μm. (B) Relative intensities (pAurora B/Cenp-C) of (A) are shown. Bars represent means. Dot plot (N = 75 cells, 3 independent experiment, 5 cells per experiment, 5 kinetochore pairs per cell, Mann–Whitney U-test, ***p < 0.001, n.s. not significant). (C, D) Expression of Mis12-SET at metaphase increases pHec1 signals at kinetochores. (C) HeLa cells prepared as for (A) were fixed and stained with anti-FLAG, pHec1 and Cenp-C antibodies. Scale bar, 5 μm. (D) Relative intensities (pHec1/Cenp-C) of (C) are shown. Bars represent means. Dot plot (N = 75 cells, 3 independent experiment, 5 cells per experiment, 5 kinetochore pairs per cell, Mann–Whitney U-test, ***p < 0.001, n.s. not significant). (E, F) HeLa cells expressing 3FLAG-HA-Mis12, 3FLAG-HA-Mis12-SET, 3FLAG-HA-Mis12-Bub1 WT or 3FLAG-HA-Mis12 KA were released from RO3306, and treated with MG132 for 90 min. Cells were then incubated in cold DMEM for 20 min, fixed and stained with anti-β-tubulin and Cenp-C antibodies. Scale bar, 5 μm. (F) Graph shows the frequency of metaphase cells with plentiful, partial or absent/few KT-MT attachments in (E). Bars represent SD (N = 3 independent experiments, 100 mitotic cells per experiment, Student’s t-tests were performed on the category “Plentiful”, *p < 0.05, **p < 0.01, n.s. not significant). (G, H) Expression of Mis12-SET at metaphase induces chromosome mis-alignment. (G) HeLa cells expressing 3FLAG-HA-Mis12, 3FLAG-HA-Mis12-SET, 3FLAG-HA-Mis12-Bub1 WT or 3FLAG-HA-Mis12 KA were released from RO3306, which arrests cells at G2/M transition, treated with MG132 for 60 min, and fixed and stained with anti-α-tubulin and Cenp-C antibodies. The white arrows indicate mis-aligned chromosomes. Scale bar, 5 μm. (H) Graph shows the frequency of mitotic cells with aligned chromosomes, 1 or 2 mis-aligned chromosomes, 3 or more mis-aligned chromosomes, or without the metaphase plate of (G). Bars represent SD (N = 3 independent experiments, 100 mitotic cells per experiment, Student’s t-tests were performed on the category “Align”, ***p < 0.001, n.s. not significant). (I) The model described in this article. Aurora B, Bub1 and SET form a kinetochore distance-dependent feedback loop for accurate chromosome alignment and proper chromosome separation. In prometaphase, Aurora B is enriched at the centromeres and activated through SET-mediated PP2A inhibition to correct improper KT-MT attachment. In contrast, during metaphase, the centromeric localization of SET decreases in a kinetochore distance-dependent manner, leading to PP2A activation and Aurora B inactivation for the stabilization of bi-oriented attachments.