Figure 8
From: Unique repertoire of anti-carbohydrate antibodies in individual human serum

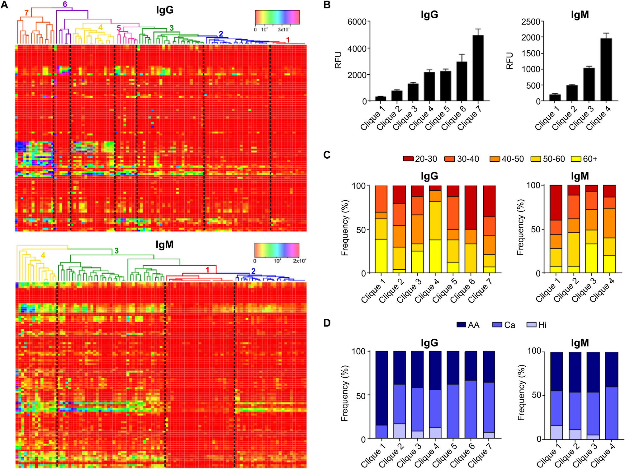
(A) Cliques of individual IgG (top) or IgM (bottom) immunoprofiles with correlated anti-carbohydrate reactivities computed by the dendrogram clustering algorithm. Clique-associated color-coded lines of dendrogram tree, color key and distribution histogram are depicted. (B) Averaged RFU levels of cliques segregated by anti-glycan reactivity. (C,D) Clique distribution of IgG or IgM immunoprofiles related to age (C) or ethnicity (D). AA African-American; Ca Caucasian; Hi Hispanic.