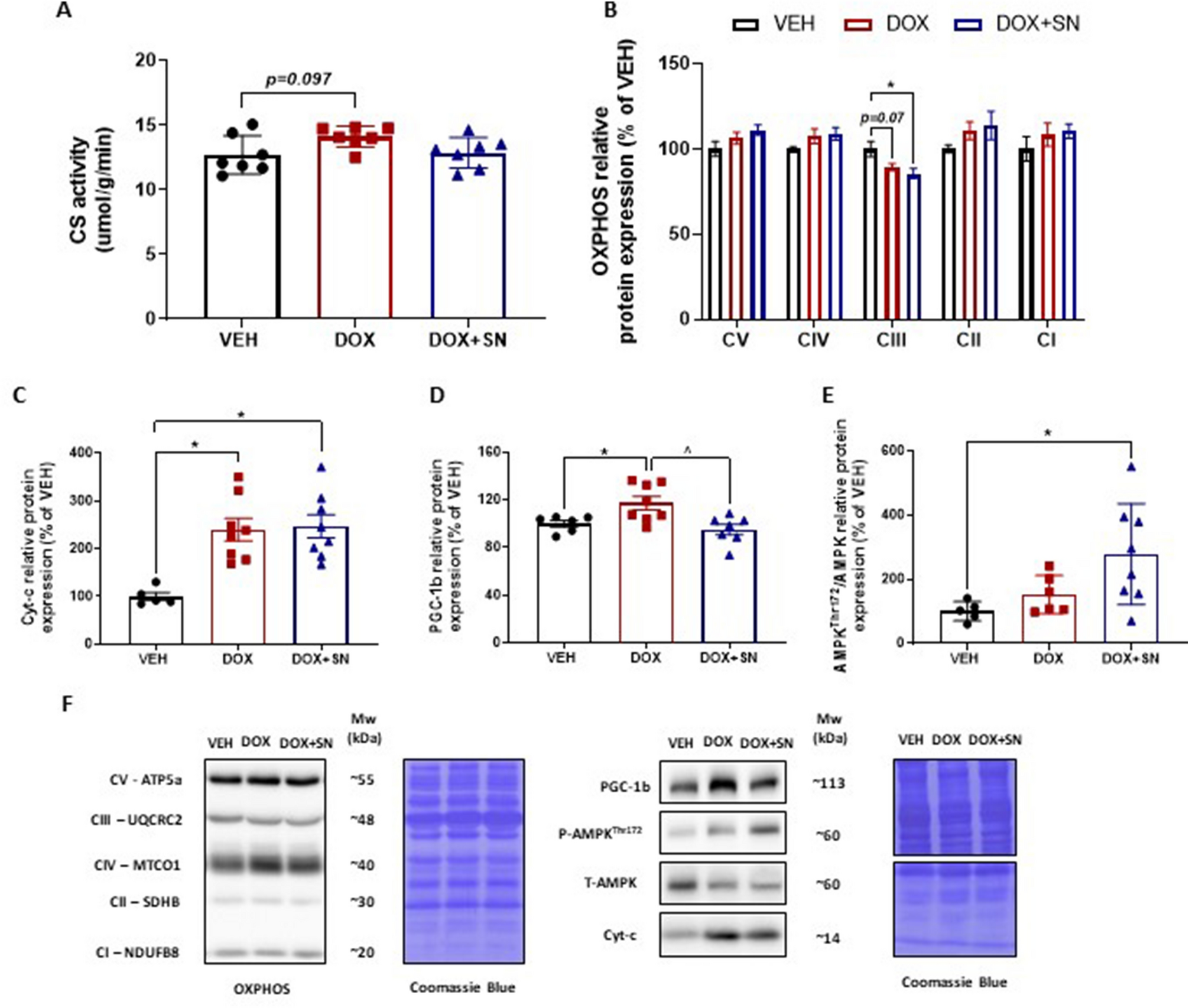
Figure 6

The effect of LDM DOX administration and SN co-supplementation on molecular markers of mitochondrial content in skeletal muscle. Western blotting experiments were undertaken utilizing soleus muscle homogenate. (A) CS activity was assessed as a gold standard marker of mitochondrial content. There was a trend towards increased CS activity induced by DOX (p = 0.07) but no effect of DOX + SN. Molecular indicators of mitochondrial complex protein content were probed for using the (B) OXPHOS cocktail, with no significant change in the protein expression of Complex V (CV)—ATP5A, Complex IV (CIV)—MTCO1, Complex II (CII)—SDHB and Complex I (CI)—NDUFB8 from treatment groups. However, the protein expression of Complex III (CIII)—UQCRC2 displayed a trend to be reduced in DOX mice (p = 0.07) compared to VEH, but was significantly reduced in DOX + SN treated mice (*p < 0.05) compared to VEH. Additionally, (C) Cytochrome-c (Cyt-c) protein expression, a marker of mitochondrial content, was significantly increased in both DOX and DOX + SN mice (*p < 0.05) compared to VEH. To assess mitochondrial remodelling, we also probed for a member of the PGC-1 family, i.e. (D) PGC-1β, which was shown to be significantly increased in DOX treated mice (*p < 0.05), but was normalised in DOX + SN mice compared to DOX (^p < 0.05) and VEH (p > 0.05). As a marker of metabolic stress, we also probed for (E) phosphorylated (i.e. activated) compared to total adenosine monophosphate activated protein kinase (AMPK) and showed no effect of DOX treatment alone, but a marked increase with DOX + SN treatment compared to VEH (p < 0.05). (F) Representative images of the antibodies are displayed alongside a representative image of Coomassie Blue used to normalize to total protein content. n = 5–8.