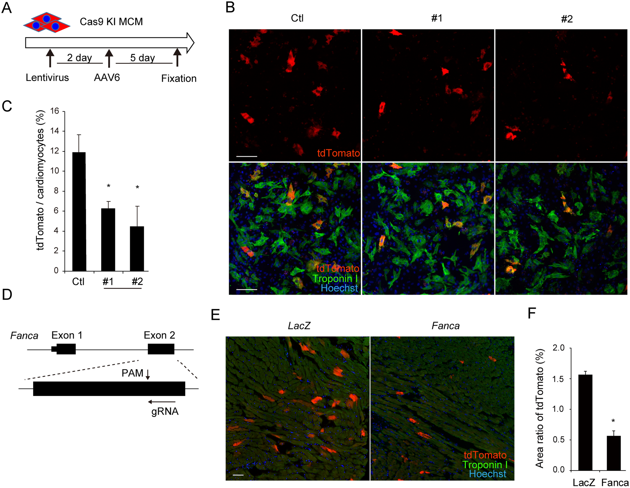
Figure 4

Inhibition of the Fanconi anemia pathway suppresses AAV-mediated targeted integration in cardiomyocytes. (A) Experimental procedure of Fanca inhibition. Neonatal cardiomyocytes isolated from Cas9 knock-in mice were seeded in 96-well plates and transduced with lentivirus encoding shRNA against Fanca. Two days after shRNA transduction, cardiomyocytes were transduced with AAV6. Five days after AAV6 transduction, cells were fixed and immunostained. (B) Cardiomyocytes were treated as in (A). Cells were stained with anti-troponin I antibody (green). Scale bar: 100 μm. (C) The proportion of tdTomato-positive cardiomyocytes was calculated using high-content image analysis (n = 3, means ± SD). *: p < 0.05 vs control. (D) gRNA was designed targeting exon 2 of the mouse Fanca gene. (E) AAV6 at 2.5 × 109 viral genome encoding gRNA targeting Fanca or Lacz was co-injected with AAV6 at 2.5 × 109 viral genome encoding gRNA and repair template targeting Myl2 into myocardium of 8-week-old Cas9 knock-in mice. Seven days after injection, heart tissues were excised. The sections of heart tissue were fixed and stained with anti-troponin I antibody (green). Scale bar: 50 μm. (F) The proportion of the injection area in the myocardium that was tdTomato positive, as estimated by the distribution of tdTomato fluorescent signals, were calculated using BZ-X analyzer (Keyence) (n = 3, means ± SD). *: p < 0.01.