Figure 3
From: Nociceptive mechanisms driving pain in a post-traumatic osteoarthritis mouse model

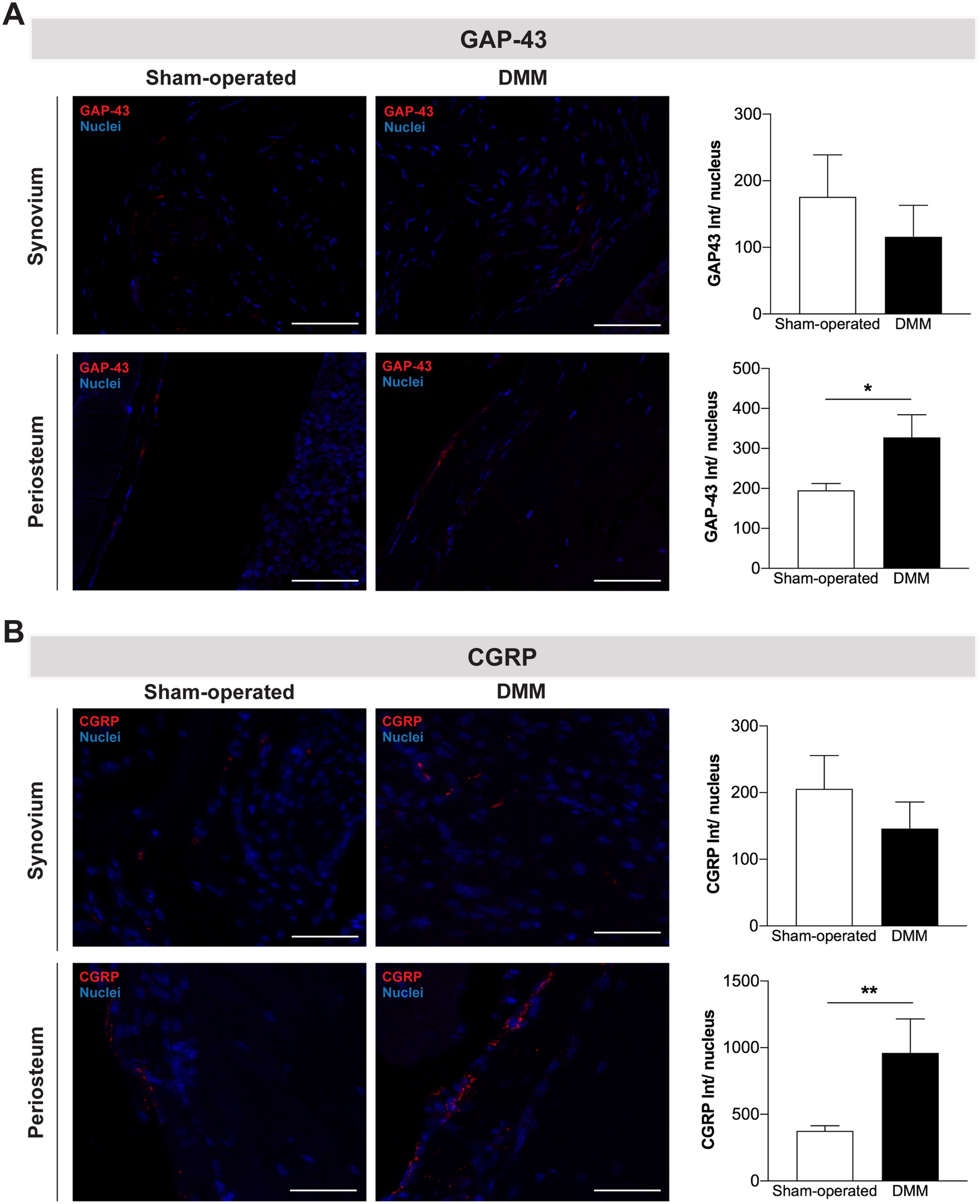
CGRP innervation was increased in the periosteum after the induction of the OA post-traumatic DMM model. The presence of nerve fibers positive for GAP-43 (A) and positive for CGRP (B) was assessed in the knee joint 12 weeks post-surgery. No alterations in the GAP-43 and CGRP innervation patterns were observed in the synovium of DMM mice, however, increased GAP-43 and CGRP innervation was observed in the periosteum of these mice. Scale bar = 50 μm. Results are presented as mean ± SEM, n = 5 per group. *p < 0.05, **p < 0.01.