Figure 4
From: Nociceptive mechanisms driving pain in a post-traumatic osteoarthritis mouse model

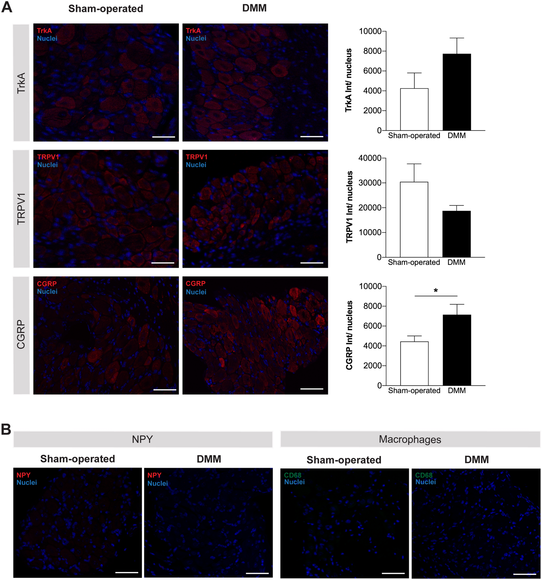
CGRP expression was increased in the DRG after the induction of the OA post-traumatic DMM model. The expression of TrkA, TRPV1, and CGRP (A) was assessed in the DRG 12 weeks post-surgery; quantitative analyses of the staining intensity were performed. The expression of NPY in DRG and the infiltration of DRG by macrophages were also assessed at the same time point of disease progression (B). Increased expression levels of CGRP in the DRG of DMM mice were observed at 12 weeks after the knee traumatic lesion. No differences were observed in the expression of TrkA and TRPV1 between DMM and sham-operated mice. No expression of NPY was found in the DRG, and no macrophages were infiltrating the DRG 12 weeks after DMM surgery. Results are presented as mean ± SEM, n = 5 per group. *p < 0.05. Scale bar = 50 μm.