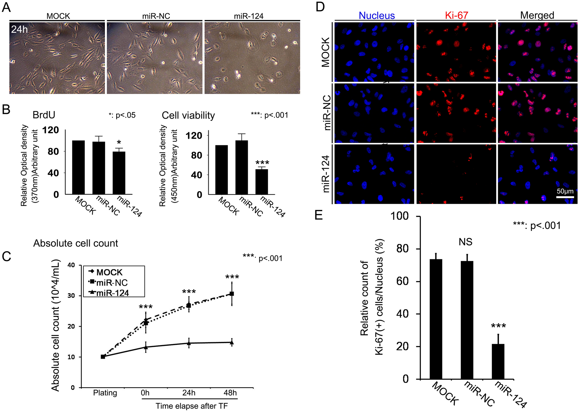
Figure 2

Effects of miR-124 transfection on RPE cell proliferation. (A) Representative images of RPE cells after transfection with miR-124. (B) Quantitative measurement of proliferation via BrdU incorporation and viability via WST-8 assays. (C) Absolute cell counts after transfection with miR-124. (D) Ki-67 immunostaining after transfection with miR-124. (E) Percentage of Ki-67-positive cells of all cells with DAPI-positive nuclear staining. Data represent mean ± standard deviation (SD). Data analyzed by one way-ANOVA followed by Turkey’s HSD test. *p < 0.05; ***p < 0.001.