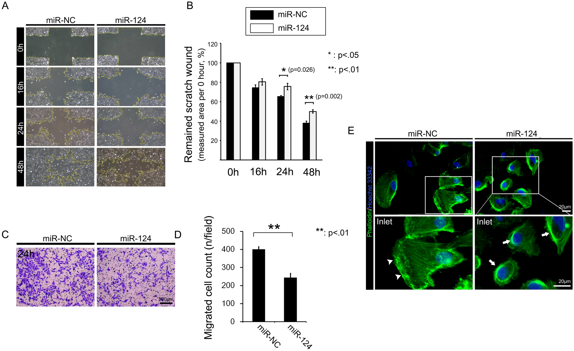
Figure 3

Effects of miR-124 on RPE cell motility. (A) Representative images of the cross-hair wound-healing assay. (B) Quantitative measurement of the cross-hair wound after cell transfection with miR-NC or miR-124. (C) Transwell migration assay for migrating RPE cells 24 h after transfection with miR-124. (D) Statistical analysis of transfected versus control migratory RPE cells. (E) Filamentous actin staining for lamellipodium formation and cytoplasmic actin condensation. Data represent mean ± SD. Data were analyzed by independent t test. *p < 0.05; **p < 0.01.