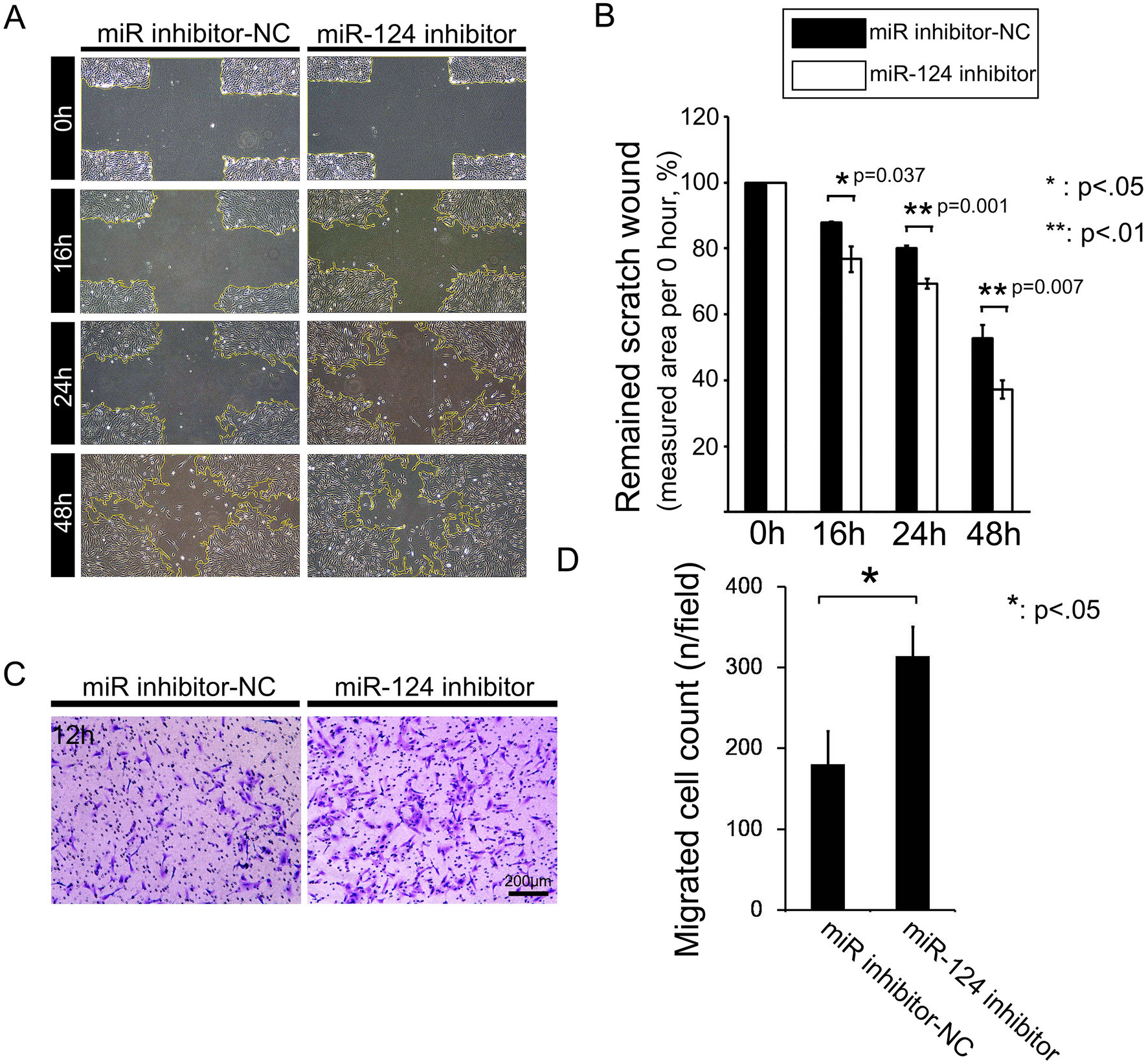
Figure 4

Effects of transfection with an miR-124 inhibitor on RPE cell motility. (A) Representative images of the wound closure in monolayers of RPE cells transfected with miR inhibitor-NC and miR-124 inhibitor constructs. (B) Statistical analysis of the assay in panel (A). (C) Representative images from the transwell migration assay with RPE cells transfected with miR inhibitor-NC and miR-124 inhibitor constructs. (D) Statistical analysis of the assay in panel (C). Data represent mean ± SD. Data were analyzed by independent t test. *p < 0.05; **p < 0.01.