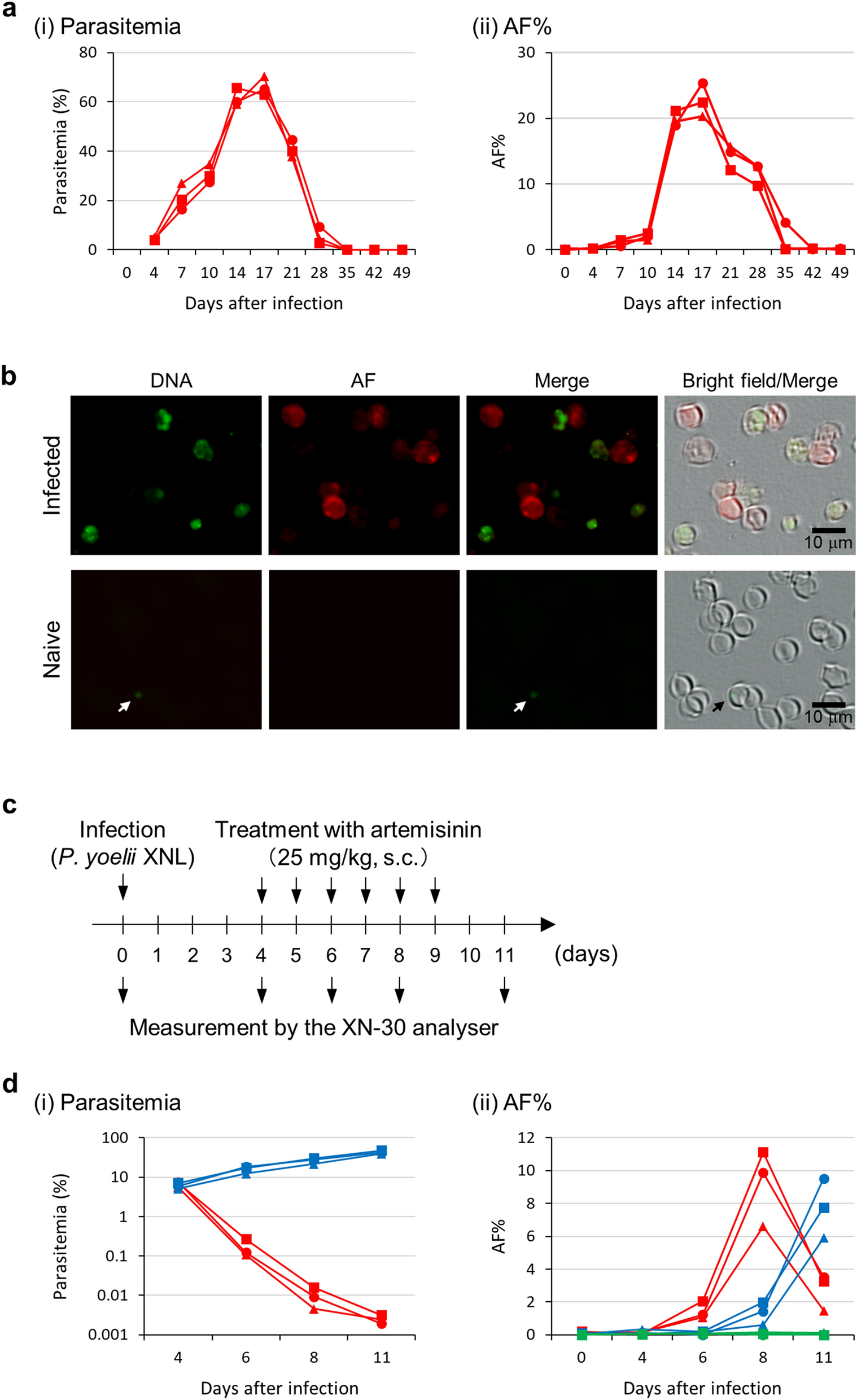
Figure 5

Evaluation of AF-emitting RBCs and haematological parameters in mice infected with the rodent malaria parasite. (a) Parasitaemia (i) and AF% (ii) after infection with the P. yoelii 17XNL strain. (b) Fluorescence microscopy of iRBCs. Green and red indicate DNA and AF, respectively. Arrows indicate Howell-Jolly body. Scale bar, 10 µm. (c) Schedule of infection, treatment, and measurement. Artemisinin and solvent were administered subcutaneously at days 4, 5, 6, 7, 8, and 9, as shown by the arrows. (d) Parasitaemia (i) and AF% (ii) after infection with the P. yoelii 17XNL strain and treatment with artemisinin. Red and blue lines present artemisinin- and solvent-treated mice infected with parasites, respectively. Green lines represent artemisinin-treated naive mice. Data were obtained from blood samples diluted at 1:50. Additional haematological parameters are shown in Supplementary Fig. S3 and S4.