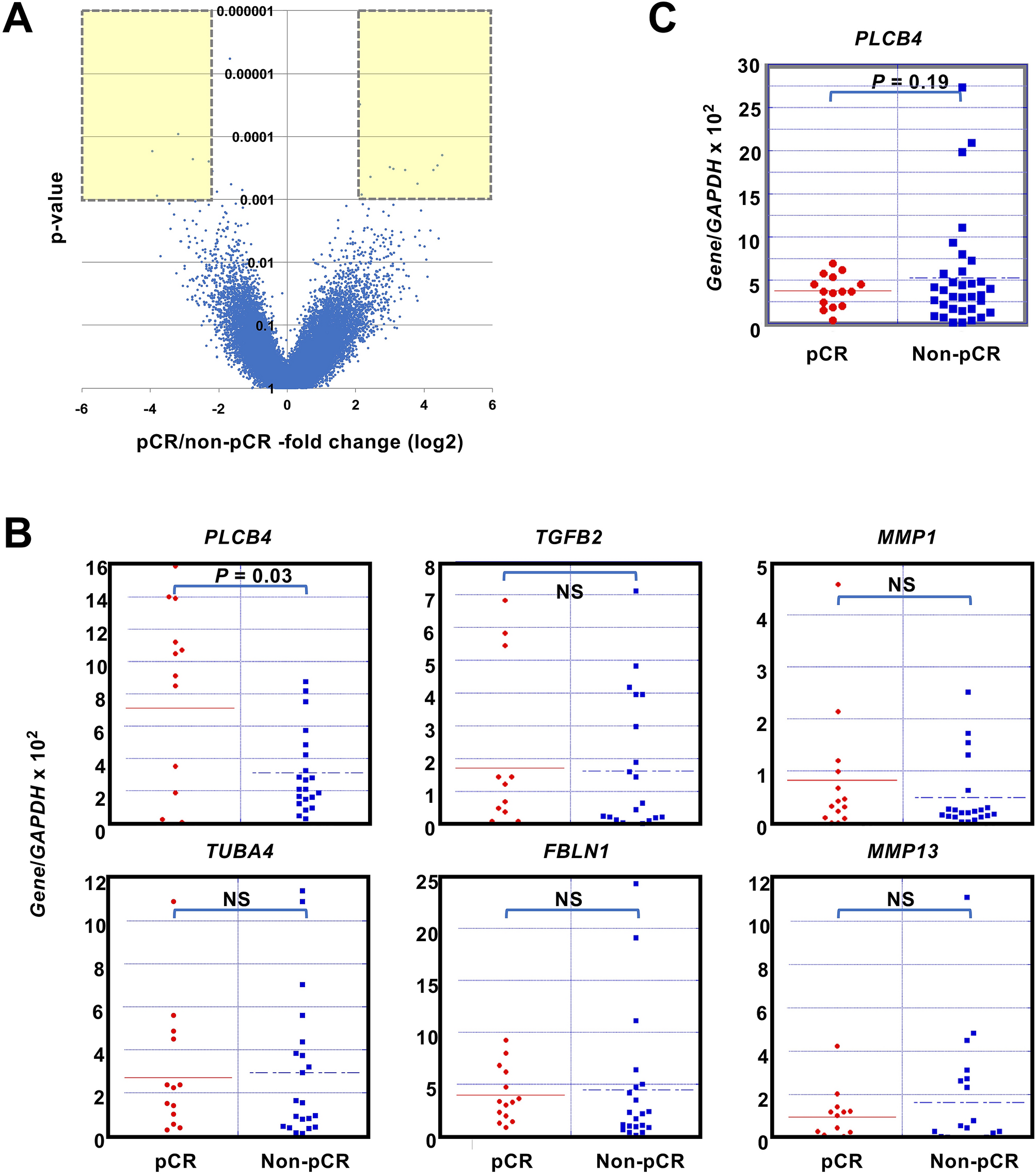
Figure 2

Transcriptomic screening, validation and re-validation of response marker for HER2-positive breast cancers. (A) Volcano plot of the results of expression microarray analysis of the screening set, including 12 samples with pCR and 19 samples with non-pCR. As differentially expressed genes between the samples with pCR and non-pCR, 15 genes were isolated (-fold changes > 4, and p values < 0.001). Among the 15 genes, 12 genes abundantly expressed (Supplementary Table 4) were further analyzed. (B) Expression levels of 6 of the 12 genes measured by real-time RT-PCR in the validation set. The remaining 6 genes are shown in Supplementary Fig. 2. Differential expression of only PLCB4 was validated (P = 0.03). (C) Expression levels of PLCB4 in the re-validation set. Differential expression of PLCB4 was not re-validated (P = 0.19).